Warning:
JavaScript is turned OFF. None of the links on this page will work until it is reactivated.
If you need help turning JavaScript On, click here.
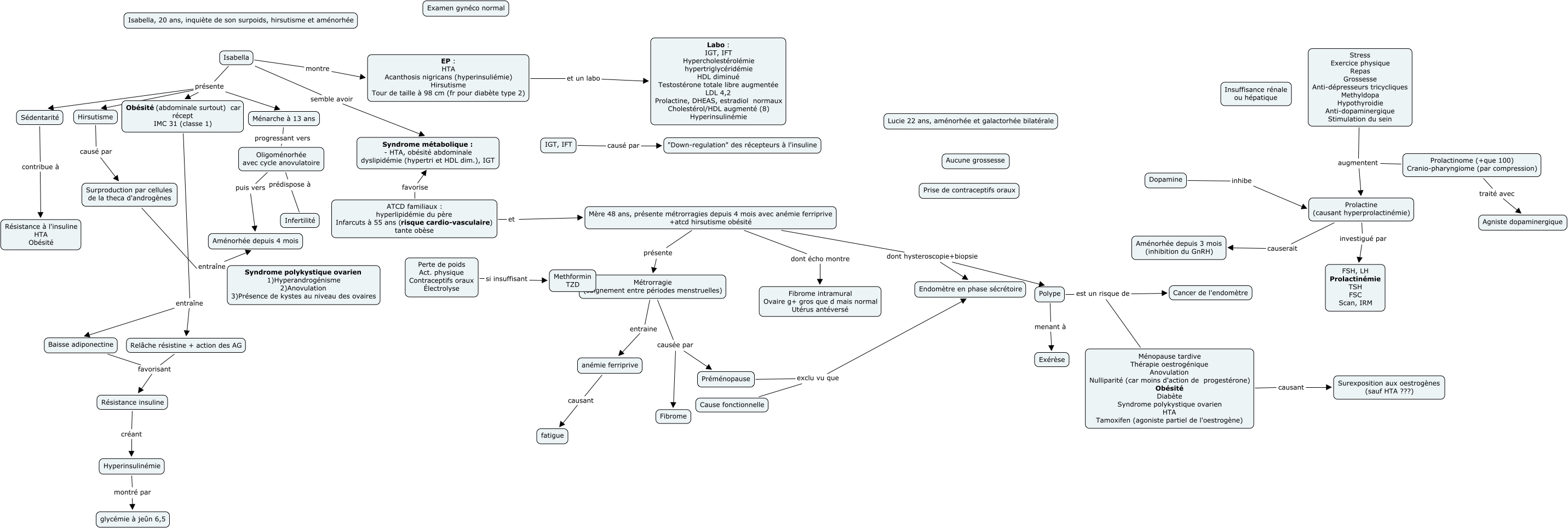
This Concept Map, created with IHMC CmapTools, has information related to: app5, Préménopause exclu vu que Endomètre en phase sécrétoire, IGT, IFT causé par "Down-regulation" des récepteurs à l'insuline, Mère 48 ans, présente métrorragies depuis 4 mois avec anémie ferriprive +atcd hirsutisme obésité dont hysteroscopie+biopsie Endomètre en phase sécrétoire, Prolactinome (+que 100) Cranio-pharyngiome (par compression) augmentent Prolactine (causant hyperprolactinémie), Prolactine (causant hyperprolactinémie) causerait Aménorhée depuis 3 mois (inhibition du GnRH), Métrorragie (saignement entre périodes menstruelles) entraine anémie ferriprive, EP : HTA Acanthosis nigricans (hyperinsuliémie) Hirsutisme Tour de taille à 98 cm (fr pour diabète type 2) et un labo Labo : IGT, IFT Hypercholestérolémie hypertriglycéridémie HDL diminué Testostérone totale libre augmentée LDL 4,2 Prolactine, DHEAS, estradiol normaux Cholestérol/HDL augmenté (8) Hyperinsulinémie, Hyperinsulinémie montré par glycémie à jeûn 6,5, Oligoménorhée avec cycle anovulatoire puis vers Aménorhée depuis 4 mois, ATCD familiaux : hyperlipidémie du père Infarcuts à 55 ans (risque cardio-vasculaire) tante obèse favorise Syndrome métabolique : - HTA, obésité abdominale dyslipidémie (hypertri et HDL dim.), IGT, Perte de poids Act. physique Contraceptifs oraux Électrolyse si insuffisant Methformin TZD, Surproduction par cellules de la theca d'androgènes entraîne Aménorhée depuis 4 mois, Obésité (abdominale surtout) car récept IMC 31 (classe 1) entraîne Relâche résistine + action des AG, Dopamine inhibe Prolactine (causant hyperprolactinémie), Ménopause tardive Thérapie oestrogénique Anovulation Nulliparité (car moins d'action de progestérone) Obésité Diabète Syndrome polykystique ovarien HTA Tamoxifen (agoniste partiel de l'oestrogène) est un risque de Cancer de l'endomètre, Polype menant à Exérèse, Relâche résistine + action des AG favorisant Résistance insuline, Polype est un risque de Cancer de l'endomètre, Mère 48 ans, présente métrorragies depuis 4 mois avec anémie ferriprive +atcd hirsutisme obésité dont hysteroscopie+biopsie Polype, Obésité (abdominale surtout) car récept IMC 31 (classe 1) entraîne Baisse adiponectine