Warning:
JavaScript is turned OFF. None of the links on this page will work until it is reactivated.
If you need help turning JavaScript On, click here.
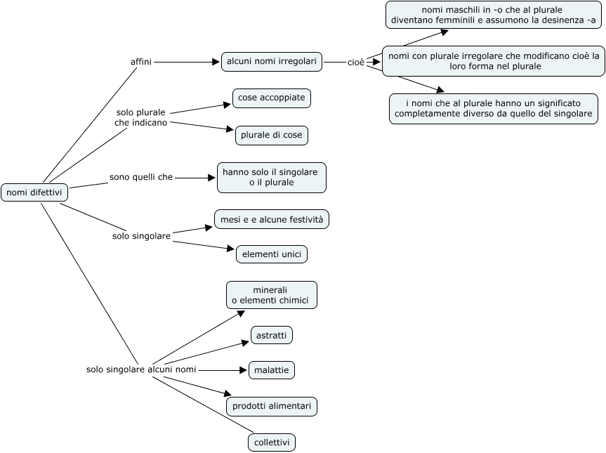
Questa Cmap, creata con IHMC CmapTools, contiene informazioni relative a: nomi difettivi, nomi difettivi solo singolare alcuni nomi malattie, nomi difettivi solo singolare alcuni nomi collettivi, nomi difettivi solo singolare alcuni nomi prodotti alimentari, nomi difettivi affini alcuni nomi irregolari, nomi difettivi solo plurale che indicano plurale di cose, nomi difettivi solo singolare elementi unici, nomi difettivi solo plurale che indicano cose accoppiate, nomi difettivi sono quelli che hanno solo il singolare o il plurale, alcuni nomi irregolari cioè nomi maschili in -o che al plurale diventano femminili e assumono la desinenza -a, alcuni nomi irregolari cioè i nomi che al plurale hanno un significato completamente diverso da quello del singolare, alcuni nomi irregolari cioè nomi con plurale irregolare che modificano cioè la loro forma nel plurale, nomi difettivi solo singolare alcuni nomi minerali o elementi chimici, nomi difettivi solo singolare mesi e e alcune festività, nomi difettivi solo singolare alcuni nomi astratti