Warning:
JavaScript is turned OFF. None of the links on this page will work until it is reactivated.
If you need help turning JavaScript On, click here.
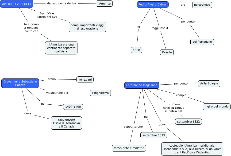
Questa Cmap, creata con IHMC CmapTools, contiene informazioni relative a: Marinai, Giovannni e Sebastiano Caboto dove raggiunsero l'isola di Terranova e il Canada, AMERIGO VESPUCCI fra il XV e l'inizio del XVI compì importanti viaggi di esplorazione, Ferdinando Magellano dove costeggiò l'America meridionale, scendendo a sud, alla ricerca di un varco tra il Pacifico e l'Atlantico, Ferdinando Magellano per conto della Spagna, Giovannni e Sebastiano Caboto erano veneziani, Ferdinando Magellano compiò il giro del mondo, Giovannni e Sebastiano Caboto viaggiarono per l'Inghilterra, AMERIGO VESPUCCI fu il primo a rendersi conto che l'America era una continente separato dall'Asia, Ferdinando Magellano nel settembre 1519, Ferdinando Magellano sopportarono fame, sete e malattie, AMERIGO VESPUCCI dal suo nome deriva l'America, Pedro Alvaro Cabral nel 1500, Pedro Alvaro Cabral per conto del Portogallo, Giovannni e Sebastiano Caboto nel 1497-1498, Pedro Alvaro Cabral era portoghese, Ferdinando Magellano tornò una nave su cinque in patria nel settembre 1522, Pedro Alvaro Cabral raggiunse il Brasile