Warning:
JavaScript is turned OFF. None of the links on this page will work until it is reactivated.
If you need help turning JavaScript On, click here.
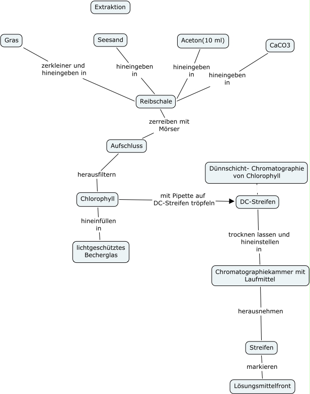
This Concept Map, created with IHMC CmapTools, has information related to: Extraktion, Dünnschicht- Chromatographie von Chlorophyll DC-Streifen, Chlorophyll hineinfüllen in lichtgeschütztes Becherglas, Gras zerkleiner und hineingeben in Reibschale, Reibschale zerreiben mit Mörser Aufschluss, Aceton(10 ml) hineingeben in Reibschale, Streifen markieren Lösungsmittelfront, DC-Streifen trocknen lassen und hineinstellen in Chromatographiekammer mit Laufmittel, Seesand hineingeben in Reibschale, Aufschluss herausfiltern Chlorophyll, CaCO3 hineingeben in Reibschale, Chromatographiekammer mit Laufmittel herausnehmen Streifen, Chlorophyll mit Pipette auf DC-Streifen tröpfeln DC-Streifen