Warning:
JavaScript is turned OFF. None of the links on this page will work until it is reactivated.
If you need help turning JavaScript On, click here.
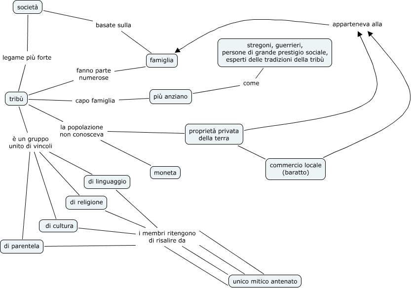
Questa Cmap, creata con IHMC CmapTools, contiene informazioni relative a: Tribù, tribù è un gruppo unito di vincoli di cultura, di linguaggio i membri ritengono di risalire da unico mitico antenato, commercio locale (baratto) apparteneva alla famiglia, tribù fanno parte numerose famiglia, tribù la popolazione non conosceva proprietà privata della terra, tribù è un gruppo unito di vincoli di religione, tribù è un gruppo unito di vincoli di parentela, proprietà privata della terra apparteneva alla famiglia, di linguaggio i membri ritengono di risalire da di parentela, tribù la popolazione non conosceva moneta, proprietà privata della terra ???? commercio locale (baratto), di cultura i membri ritengono di risalire da unico mitico antenato, società legame più forte tribù, di linguaggio i membri ritengono di risalire da unico mitico antenato, di linguaggio i membri ritengono di risalire da unico mitico antenato, società basate sulla famiglia, di linguaggio i membri ritengono di risalire da unico mitico antenato, tribù capo famiglia più anziano, tribù è un gruppo unito di vincoli di linguaggio, di cultura i membri ritengono di risalire da di parentela