Warning:
JavaScript is turned OFF. None of the links on this page will work until it is reactivated.
If you need help turning JavaScript On, click here.
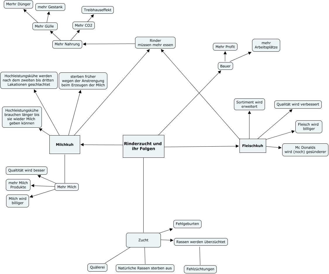
This Concept Map, created with IHMC CmapTools, has information related to: Rinderzucht von Torben, Finn und Marius, Mehr Nahrung ???? Mehr Gülle, Zucht ???? Fehlgeburten, Milchkuh ???? Hochleistungskühe werden nach dem zweiten bis dritten Lakationen geschlachtet, Mehr Gülle ???? mehr Gestank, Bauer ???? Mehr Profit, Milchkuh ???? Hochleistungskühe brauchen länger bis sie wieder Milch geben können, Zucht ???? Rassen werden überzüchtet, Zucht ???? Natürliche Rassen sterben aus, Mehr CO2 ???? Treibhauseffekt, Milchkuh ???? Rinder müssen mehr essen, Mehr Milch ???? mehr Milch Produkte, Rassen werden überzüchtet ???? Fehlzüchtungen, Mehr Nahrung ???? Mehr CO2, Rinderzucht und ihr Folgen ???? Fleischkuh, Rinder müssen mehr essen ???? Mehr Nahrung, Bauer ???? mehr Arbeitsplätze, Fleischkuh ???? Mc Donalds wird (noch) gesünderer, Rinderzucht und ihr Folgen ???? Milchkuh, Fleischkuh ???? Qualität wird verbessert, Fleischkuh ???? Sortiment wird erweitert