Warning:
JavaScript is turned OFF. None of the links on this page will work until it is reactivated.
If you need help turning JavaScript On, click here.
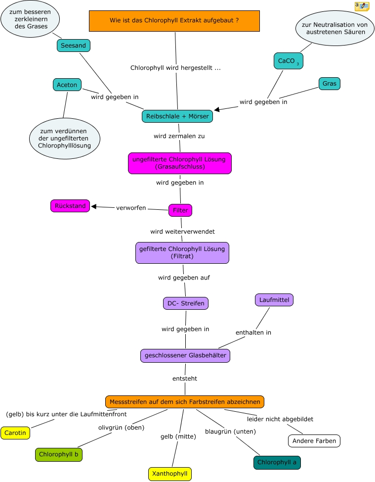
This Concept Map, created with IHMC CmapTools, has information related to: Chlorophyll Ole Daniel Marlon, Messstreifen auf dem sich Farbstreifen abzeichnen olivgrün (oben) Chlorophyll b, Messstreifen auf dem sich Farbstreifen abzeichnen gelb (mitte) Xanthophyll, Gras wird gegeben in Reibschlale + Mörser, zum verdünnen der ungefilterten Chlorophylllösung ???? Aceton, Reibschlale + Mörser wird zermalen zu ungefilterte Chlorophyll Lösung (Grasaufschluss), DC- Streifen wird gegeben in geschlossener Glasbehälter, Messstreifen auf dem sich Farbstreifen abzeichnen leider nicht abgebildet Andere Farben, geschlossener Glasbehälter entsteht Messstreifen auf dem sich Farbstreifen abzeichnen, Filter wird weiterverwendet gefilterte Chlorophyll Lösung (Filtrat), Filter verworfen Rückstand, zur Neutralisation von austretenen Säuren ???? <math xmlns="http://www.w3.org/1998/Math/MathML"> <mrow> <mtext> CaCO </mtext> <mmultiscripts> <mtext> </mtext> <mtext> 3 </mtext> <none/> </mmultiscripts> </mrow> </math>, zum besseren zerkleinern des Grases ???? Seesand, ungefilterte Chlorophyll Lösung (Grasaufschluss) wird gegeben in Filter, <math xmlns="http://www.w3.org/1998/Math/MathML"> <mrow> <mtext> CaCO </mtext> <mmultiscripts> <mtext> </mtext> <mtext> 3 </mtext> <none/> </mmultiscripts> </mrow> </math> wird gegeben in Reibschlale + Mörser, Wie ist das Chlorophyll Extrakt aufgebaut ? Chlorophyll wird hergestellt ... Reibschlale + Mörser, Seesand wird gegeben in Reibschlale + Mörser, Laufmittel enthalten in geschlossener Glasbehälter, Messstreifen auf dem sich Farbstreifen abzeichnen blaugrün (unten) Chlorophyll a, gefilterte Chlorophyll Lösung (Filtrat) wird gegeben auf DC- Streifen, Aceton wird gegeben in Reibschlale + Mörser