WARNING:
JavaScript is turned OFF. None of the links on this concept map will
work until it is reactivated.
If you need help turning JavaScript On, click here.
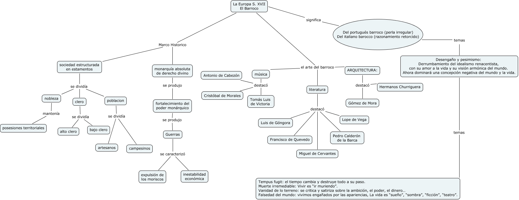
Este Cmap, tiene información relacionada con: 24.Gema Vela González-Rec. 1ª evaluación(barroco), literatura el arte del barroco La Europa S. XVII El Barroco, expulsión de los moriscos se caracterizó Guerras, Lope de Vega destacó literatura, nobleza se dividía sociedad estructurada en estamentos, Antonio de Cabezón destacó música, Luis de Góngora destacó literatura, bajo clero se dividía clero, Pedro Calderón de la Barca destacó literatura, inestabilidad económica se caracterizó Guerras, poblacion se dividía sociedad estructurada en estamentos, Tempus fugit: el tiempo cambia y destruye todo a su paso. Muerte irremediable: Vivir es “ir muriendo”. Vanidad de lo terreno: se critica y satiriza sobre la ambición, el poder, el dinero… Falsedad del mundo: vivimos engañados por las apariencias, La vida es “sueño”, “sombra”, “ficción”, “teatro”. temas Desengaño y pesimismo: Derrumbamiento del idealismo renacentista, con su amor a la vida y su visión armónica del mundo. Ahora dominará una concepción negativa del mundo y la vida., campesinos se dividía poblacion, Francisco de Quevedo destacó literatura, ARQUITECTURA: el arte del barroco La Europa S. XVII El Barroco, sociedad estructurada en estamentos Marco Historico La Europa S. XVII El Barroco, clero se dividía sociedad estructurada en estamentos, Miguel de Cervantes destacó literatura, Del portugués barroco (perla irregular) Del italiano barocco (razonamiento retorcido) temas Desengaño y pesimismo: Derrumbamiento del idealismo renacentista, con su amor a la vida y su visión armónica del mundo. Ahora dominará una concepción negativa del mundo y la vida., fortalecimiento del poder monárquico se produjo monarquía absoluta de derecho divino, alto clero se dividía clero