Warning:
JavaScript is turned OFF. None of the links on this page will work until it is reactivated.
If you need help turning JavaScript On, click here.
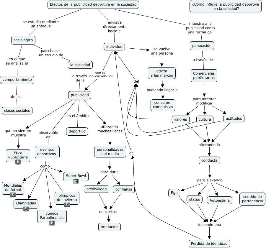
Este mapa conceptual tiene información relacionada a: Sociología de la publicidad enfocada al deporte, Efectos de la publicidad deportiva en la sociedad muestra a la publicidad como una forma de persuasión, status teniendo una Perdida de identidad, adicta a las marcas pudiendo llegar al consumo compulsivo, sociológico para hacer un estudio de la sociedad, conducta pero elevando Autoestima, credivilidad de ciertos productos, publicidad en el ámbito deportivo, Autoestima teniendo una Perdida de identidad, publicidad utilizando muchas veces personalidades del medio, valores del individuo