Warning:
JavaScript is turned OFF. None of the links on this page will work until it is reactivated.
If you need help turning JavaScript On, click here.
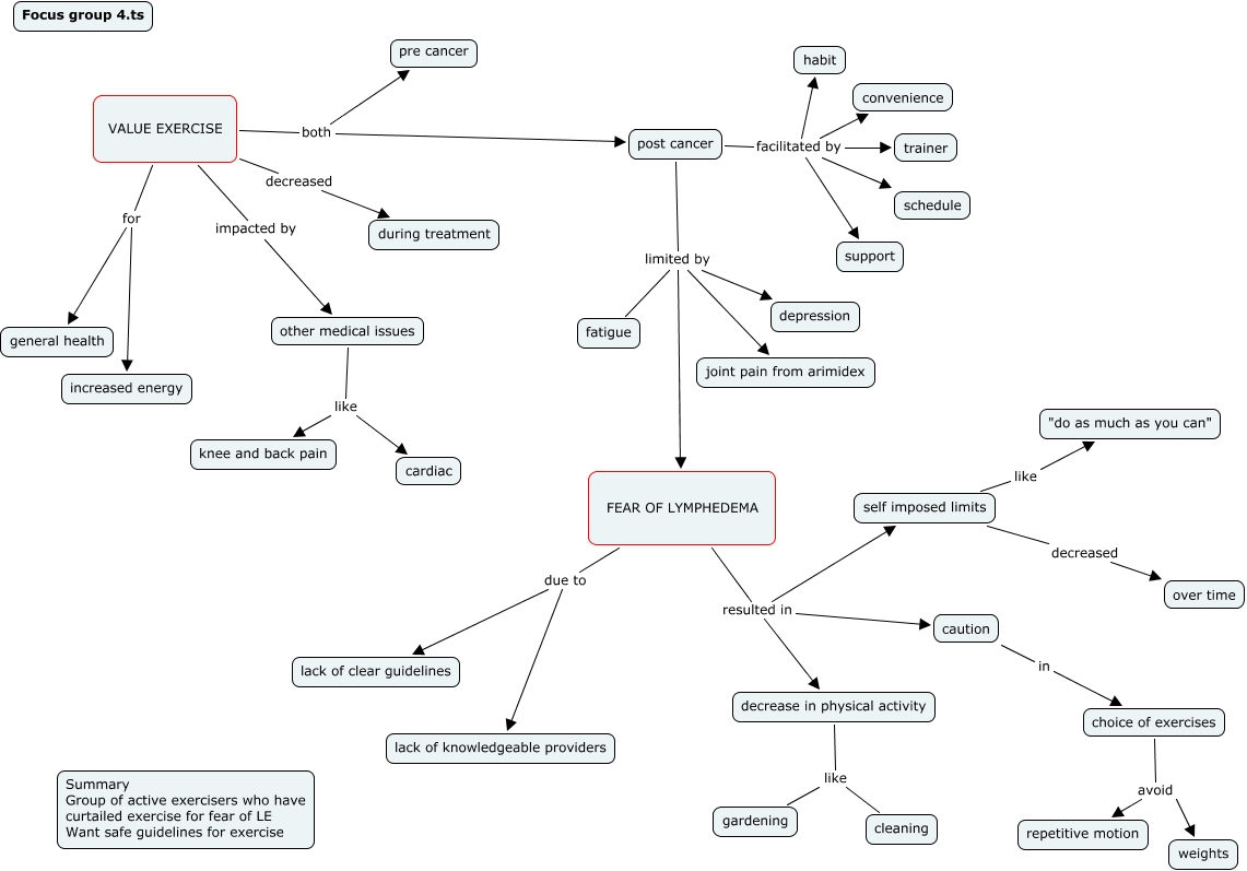
This Concept Map, created with IHMC CmapTools, has information related to: Focus group 4.ts, other medical issues like cardiac, post cancer facilitated by convenience, VALUE EXERCISE both post cancer, post cancer facilitated by habit, VALUE EXERCISE for increased energy, post cancer limited by fatigue, caution in choice of exercises, FEAR OF LYMPHEDEMA resulted in self imposed limits, post cancer limited by depression, choice of exercises avoid repetitive motion, FEAR OF LYMPHEDEMA resulted in decrease in physical activity, decrease in physical activity like gardening, VALUE EXERCISE for general health, FEAR OF LYMPHEDEMA due to lack of clear guidelines, post cancer facilitated by trainer, choice of exercises avoid weights, post cancer limited by FEAR OF LYMPHEDEMA, post cancer limited by joint pain from arimidex, self imposed limits decreased over time, VALUE EXERCISE both pre cancer