Warning:
JavaScript is turned OFF. None of the links on this page will work until it is reactivated.
If you need help turning JavaScript On, click here.
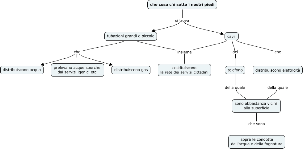
Questa Mappa Concettuale ha informazioni correlate a: cosa c'è sotto i nostri piedi, che cosa c'è sotto i nostri piedi si trova cavi, tubazioni grandi e piccole insieme costituiscono la rete dei servizi cittadini, che cosa c'è sotto i nostri piedi si trova tubazioni grandi e piccole, tubazioni grandi e piccole che distribuiscono acqua, sono abbastanza vicini alla superficie che sono sopra le condotte dell'acqua e della fognatura, cavi del telefono, telefono della quale sono abbastanza vicini alla superficie, cavi insieme costituiscono la rete dei servizi cittadini, cavi che distribuiscono elettricità, tubazioni grandi e piccole che prelevano acque sporche dai servizi igenici etc.