Warning:
JavaScript is turned OFF. None of the links on this page will work until it is reactivated.
If you need help turning JavaScript On, click here.
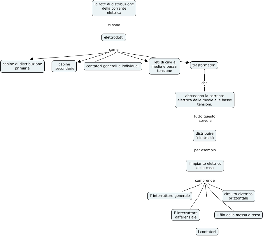
Questa Mappa Concettuale ha informazioni correlate a: elettrodotti, trasformatori che abbassano la corrente elettrica dalle medie alle basse tensioni., elettrodotti come trasformatori, l'impianto elettrico della casa comprende i contatori, distribuire l'elettricità per esempio l'impianto elettrico della casa, l'impianto elettrico della casa comprende circuito elettrico orizzontale, elettrodotti come cabine di distribuzione primaria, la rete di distribuzione della corrente elettrica ci sono elettrodotti, abbassano la corrente elettrica dalle medie alle basse tensioni. tutto questo serve a distribuire l'elettricità, elettrodotti come contatori generali e individuali, l'impianto elettrico della casa comprende l' interruttore generale