Warning:
JavaScript is turned OFF. None of the links on this page will work until it is reactivated.
If you need help turning JavaScript On, click here.
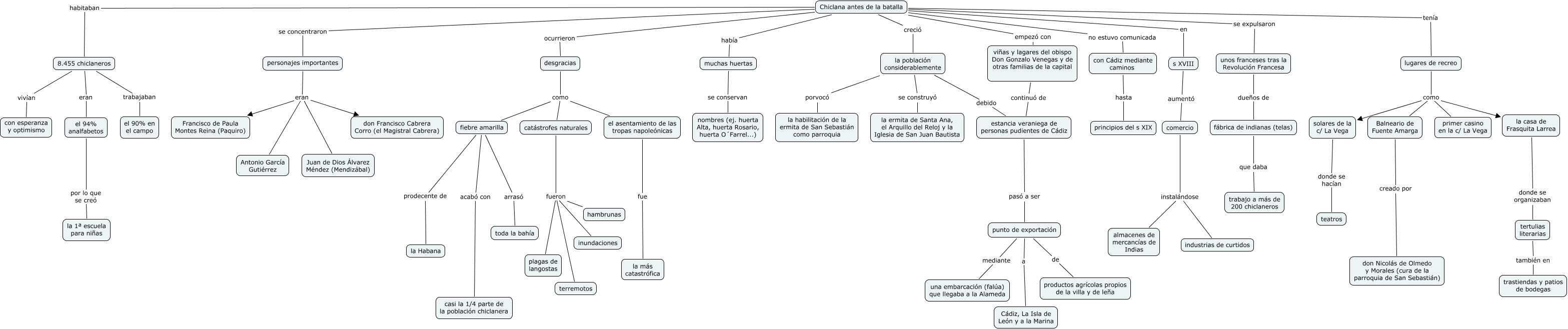
Este mapa conceptual tiene información relacionada a: 17.Carlos Rodríguez Daza.La vida en Chiclana antes de la batalla, Chiclana antes de la batalla habitaban 8.455 chiclaneros, catástrofes naturales fueron terremotos, desgracias como catástrofes naturales, catástrofes naturales fueron inundaciones, fiebre amarilla arrasó toda la bahía, Chiclana antes de la batalla creció la población considerablemente, Chiclana antes de la batalla se concentraron personajes importantes, muchas huertas se conservan nombres (ej. huerta Alta, huerta Rosario, huerta O´Farrel...), unos franceses tras la Revolución Francesa dueños de fábrica de indianas (telas), estancia veraniega de personas pudientes de Cádiz pasó a ser punto de exportación, Chiclana antes de la batalla tenía lugares de recreo, comercio instalándose almacenes de mercancías de Indias, Chiclana antes de la batalla en s XVIII, tertulias literarias también en trastiendas y patios de bodegas, lugares de recreo como Balneario de Fuente Amarga, catástrofes naturales fueron hambrunas, lugares de recreo como solares de la c/ La Vega, lugares de recreo como primer casino en la c/ La Vega, personajes importantes eran Juan de Dios Álvarez Méndez (Mendizábal), punto de exportación mediante una embarcación (falúa) que llegaba a la Alameda