Warning:
JavaScript is turned OFF. None of the links on this page will work until it is reactivated.
If you need help turning JavaScript On, click here.
The Concept Map you are trying to access has information related to:
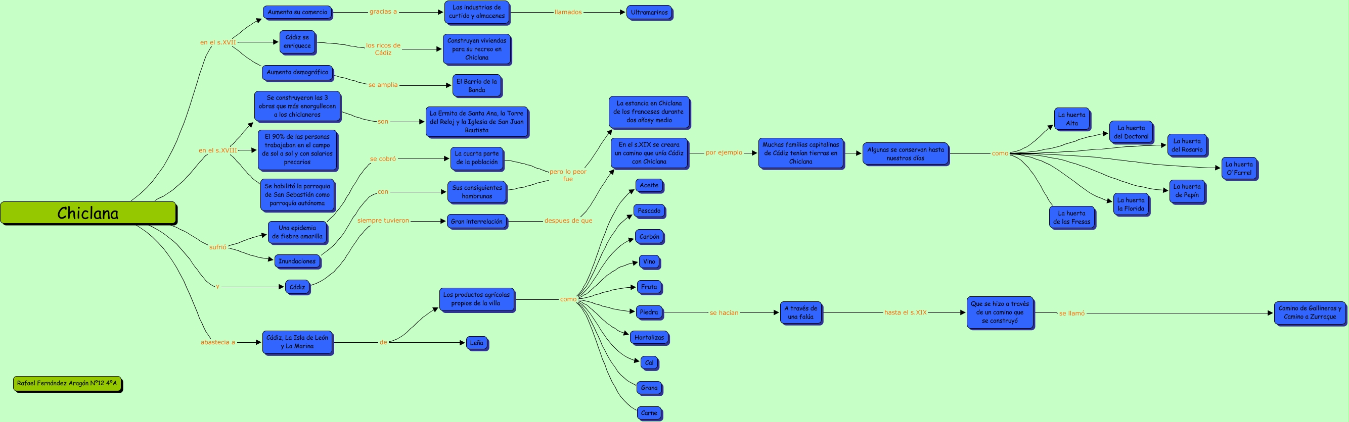
12.Rafael Fernández Aragón.Chiclana antes de la batalla, Chiclana abastecia a Cádiz, La Isla de León y La Marina, Muchas familias capitalinas de Cádiz tenían tierras en Chiclana Algunas se conservan hasta nuestros días, Algunas se conservan hasta nuestros días como La huerta de Pepín, Una epidemia de fiebre amarilla se cobró La cuarta parte de la población, Chiclana en el s.XVIII Se habilitó la parroquia de San Sebastián como parroquía autónoma, Chiclana en el s.XVII Aumento demográfico, Chiclana en el s.XVIII Se construyeron las 3 obras que más enorgullecen a los chiclaneros, Los productos agrícolas propios de la villa como Cal, Las industrias de curtido y almacenes llamados Ultramarinos, Aumenta su comercio gracias a Las industrias de curtido y almacenes