Warning:
JavaScript is turned OFF. None of the links on this page will work until it is reactivated.
If you need help turning JavaScript On, click here.
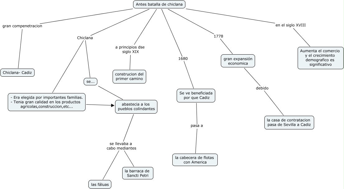
Este Cmap, tiene información relacionada con: 25.Alfonso Diaz Camacho.Chiclana antes de la batalla, Antes batalla de chiclana a principios dse siglo XIX construcion del primer camino, Antes batalla de chiclana 1778 gran expansión economica, se... abastecia a los pueblos colindantes, Antes batalla de chiclana en el siglo XVIII Aumenta el comercio y el crecimiento demografico es significativo, - Era elegida por importantes familias. - Tenia gran calidad en los productos agricolas,construccion,etc... abastecia a los pueblos colindantes, Antes batalla de chiclana Chiclana - Era elegida por importantes familias. - Tenia gran calidad en los productos agricolas,construccion,etc..., Antes batalla de chiclana gran compenetracion Chiclana- Cadiz, abastecia a los pueblos colindantes se llevaba a cabo mediantes las fáluas, Se ve beneficiada por que Cadiz pasa a la cabecera de flotas con America, Antes batalla de chiclana 1680 Se ve beneficiada por que Cadiz, gran expansión economica debido la casa de contratacion pasa de Sevilla a Cadiz, Antes batalla de chiclana Chiclana se..., abastecia a los pueblos colindantes se llevaba a cabo mediantes la barraca de Sancti Petri