Warning:
JavaScript is turned OFF. None of the links on this page will work until it is reactivated.
If you need help turning JavaScript On, click here.
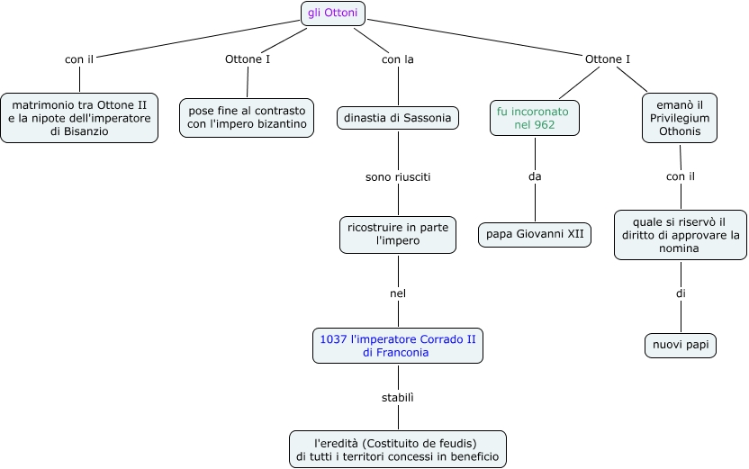
Questa Cmap, creata con IHMC CmapTools, contiene informazioni relative a: la ricostruzione dell'impero con gli Ottoni, gli Ottoni con la dinastia di Sassonia, gli Ottoni Ottone I pose fine al contrasto con l'impero bizantino, gli Ottoni Ottone I fu incoronato nel 962, 1037 l'imperatore Corrado II di Franconia stabilì l'eredità (Costituito de feudis) di tutti i territori concessi in beneficio, emanò il Privilegium Othonis con il quale si riservò il diritto di approvare la nomina, fu incoronato nel 962 da papa Giovanni XII, gli Ottoni con il matrimonio tra Ottone II e la nipote dell'imperatore di Bisanzio, ricostruire in parte l'impero nel 1037 l'imperatore Corrado II di Franconia, quale si riservò il diritto di approvare la nomina di nuovi papi, dinastia di Sassonia sono riusciti ricostruire in parte l'impero, gli Ottoni Ottone I emanò il Privilegium Othonis