Warning:
JavaScript is turned OFF. None of the links on this page will work until it is reactivated.
If you need help turning JavaScript On, click here.
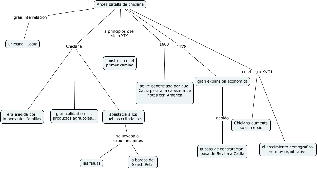
Este mapa conceptual tiene información relacionada a: 02.adolfo avila ruiz.antes de la batalla de chiclana, Antes batalla de chiclana en el siglo XVIII Chiclana aumenta su comercio, Antes batalla de chiclana 1778 gran expansión economica, Antes batalla de chiclana 1680 se ve beneficiada por que Cadiz pasa a la cabezera de flotas con America, Antes batalla de chiclana Chiclana abastecia a los pueblos colindantes, Antes batalla de chiclana Chiclana era elegida por importantes familias, Antes batalla de chiclana en el siglo XVIII el crecimiento demografico es muy significativo, gran expansión economica debido la casa de contratacion pasa de Sevilla a Cadiz, abastecia a los pueblos colindantes se llevaba a cabo mediantes las fáluas, Antes batalla de chiclana a principios dse siglo XIX construcion del primer camino, Antes batalla de chiclana gran interrelacion Chiclana- Cadiz