Warning:
JavaScript is turned OFF. None of the links on this page will work until it is reactivated.
If you need help turning JavaScript On, click here.
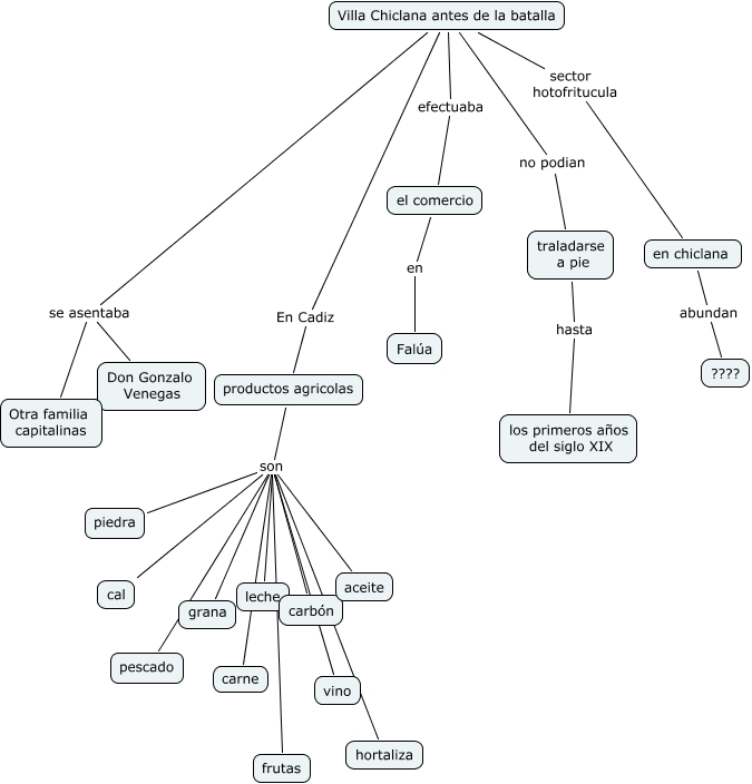
Este mapa conceptual tiene información relacionada a: Rocío Moreno Reyes, el comercio en Falúa, productos agricolas son carne, productos agricolas son frutas, productos agricolas son hortaliza, en chiclana abundan ????, productos agricolas son piedra, Villa Chiclana antes de la batalla se asentaba Don Gonzalo Venegas, productos agricolas son cal, Villa Chiclana antes de la batalla no podian traladarse a pie, Villa Chiclana antes de la batalla En Cadiz productos agricolas