Warning:
JavaScript is turned OFF. None of the links on this page will work until it is reactivated.
If you need help turning JavaScript On, click here.
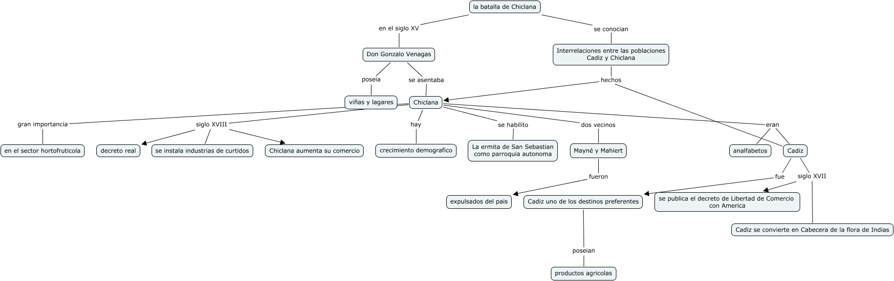
Este mapa conceptual tiene información relacionada a: 16.Maria oliva lucena, Interrelaciones entre las poblaciones Cadiz y Chiclana hechos Chiclana, Chiclana dos vecinos Mayné y Mahiert, Cadiz hechos Chiclana, Chiclana siglo XVIII se instala industrias de curtidos, Cadiz siglo XVII se publica el decreto de Libertad de Comercio con America, la batalla de Chiclana en el siglo XV Don Gonzalo Venagas, Chiclana siglo XVIII Chiclana aumenta su comercio, Chiclana eran Cadiz, Chiclana siglo XVIII decreto real, la batalla de Chiclana se conocian Interrelaciones entre las poblaciones Cadiz y Chiclana