Warning:
JavaScript is turned OFF. None of the links on this page will work until it is reactivated.
If you need help turning JavaScript On, click here.
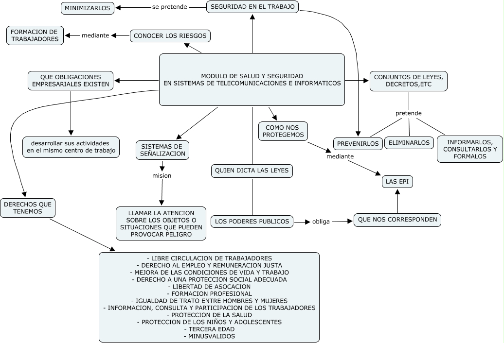
Este mapa conceptual tiene información relacionada a: mapa_conceptual_seguridad, CONJUNTOS DE LEYES, DECRETOS,ETC pretende ELIMINARLOS, SEGURIDAD EN EL TRABAJO PREVENIRLOS, MODULO DE SALUD Y SEGURIDAD EN SISTEMAS DE TELECOMUNICACIONES E INFORMATICOS CONOCER LOS RIESGOS, QUE NOS CORRESPONDEN LAS EPI, CONJUNTOS DE LEYES, DECRETOS,ETC pretende PREVENIRLOS, SEGURIDAD EN EL TRABAJO se pretende MINIMIZARLOS, MODULO DE SALUD Y SEGURIDAD EN SISTEMAS DE TELECOMUNICACIONES E INFORMATICOS DERECHOS QUE TENEMOS, QUE OBLIGACIONES EMPRESARIALES EXISTEN desarrollar sus actividades en el mismo centro de trabajo, SISTEMAS DE SEÑALIZACION mision LLAMAR LA ATENCION SOBRE LOS OBJETOS O SITUACIONES QUE PUEDEN PROVOCAR PELIGRO, LOS PODERES PUBLICOS obliga QUE NOS CORRESPONDEN, MODULO DE SALUD Y SEGURIDAD EN SISTEMAS DE TELECOMUNICACIONES E INFORMATICOS SEGURIDAD EN EL TRABAJO, CONJUNTOS DE LEYES, DECRETOS,ETC pretende INFORMARLOS, CONSULTARLOS Y FORMALOS, MODULO DE SALUD Y SEGURIDAD EN SISTEMAS DE TELECOMUNICACIONES E INFORMATICOS SISTEMAS DE SEÑALIZACION, COMO NOS PROTEGEMOS mediante LAS EPI, MODULO DE SALUD Y SEGURIDAD EN SISTEMAS DE TELECOMUNICACIONES E INFORMATICOS QUIEN DICTA LAS LEYES, QUIEN DICTA LAS LEYES LOS PODERES PUBLICOS, DERECHOS QUE TENEMOS - LIBRE CIRCULACION DE TRABAJADORES - DERECHO AL EMPLEO Y REMUNERACION JUSTA - MEJORA DE LAS CONDICIONES DE VIDA Y TRABAJO - DERECHO A UNA PROTECCION SOCIAL ADECUADA - LIBERTAD DE ASOCACION - FORMACION PROFESIONAL - IGUALDAD DE TRATO ENTRE HOMBRES Y MUJERES - INFORMACION, CONSULTA Y PARTICIPACION DE LOS TRABAJADORES - PROTECCION DE LA SALUD - PROTECCION DE LOS NIÑOS Y ADOLESCENTES - TERCERA EDAD - MINUSVALIDOS, CONOCER LOS RIESGOS mediante FORMACION DE TRABAJADORES, MODULO DE SALUD Y SEGURIDAD EN SISTEMAS DE TELECOMUNICACIONES E INFORMATICOS COMO NOS PROTEGEMOS, MODULO DE SALUD Y SEGURIDAD EN SISTEMAS DE TELECOMUNICACIONES E INFORMATICOS QUE OBLIGACIONES EMPRESARIALES EXISTEN