Warning:
JavaScript is turned OFF. None of the links on this page will work until it is reactivated.
If you need help turning JavaScript On, click here.
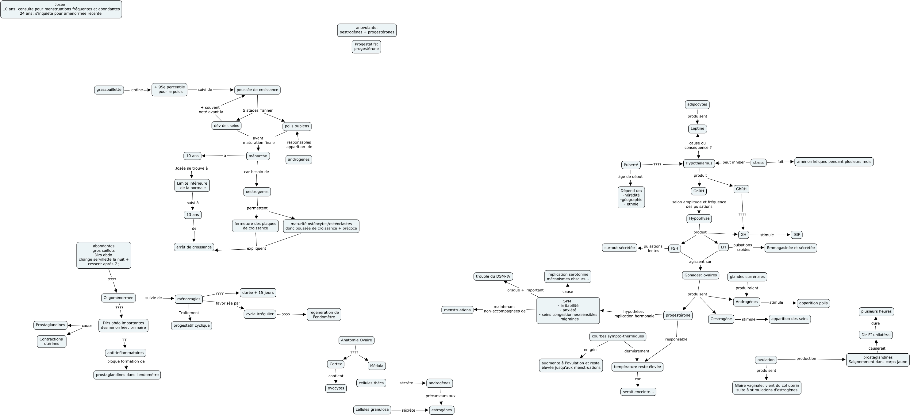
This Concept Map, created with IHMC CmapTools, has information related to: app1-retour, GhRH ???? GH, abondantes gros caillots Dlrs abdo change servillette la nuit + cessent après 7 j ???? Oligoménorrhée, dév des seins avant maturation finale ménarche, stress fait aménorrhéiques pendant plusieurs mois, prostaglandines Saignemment dans corps jaune causerait Dlr FI unilatéral, Androgènes stimule apparition poils, Gonades: ovaires produisent Oestrogène, Anatomie Ovaire ???? Médula, anti-inflammatoires bloque formation de prostaglandines dans l'endomètre, stress peut inhiber Hypothalamus, Oligoménorrhée ???? Dlrs abdo importantes dysménorrhée: primaire, Dlrs abdo importantes dysménorrhée: primaire cause Contractions utérines, Hypophyse produit GH, 10 ans Josée se trouve à Limite inférieure de la normale, ovulation production prostaglandines Saignemment dans corps jaune, courbes sympto-thermiques dernièrement température reste élevée, ménarche car besoin de oestrogènes, poussée de croissance 5 stades Tanner dév des seins, température reste élevée car serait enceinte..., maturité ostéocytes/ostéoclastes donc poussée de croissance + précoce expliquent arrêt de croissance