Warning:
JavaScript is turned OFF. None of the links on this page will work until it is reactivated.
If you need help turning JavaScript On, click here.
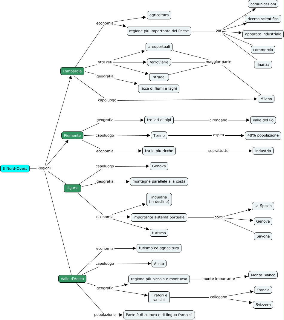
Questa Cmap, creata con IHMC CmapTools, contiene informazioni relative a: Esercizio 4_sv, stradali maggior parte Milano, ferroviarie maggior parte Milano, Valle d'Aosta economia turismo ed agricoltura, Valle d'Aosta capoluogo Aosta, Il Nord-Ovest Regioni Piemonte, Trafori e valichi collegano Francia, Lombardia geografia ricca di fiumi e laghi, Liguria economia industria (in declino), Lombardia economia agricoltura, Liguria geografia montagne parallele alla costa, Lombardia fitte reti ferroviarie, regione più importante del Paese per apparato industriale, importante sistema portuale porti Savona, Piemonte economia tra le più ricche, regione più importante del Paese per comunicazioni, Trafori e valichi collegano Svizzera, regione più importante del Paese per ricerca scientifica, regione più piccola e montuosa monte importante Monte Bianco, importante sistema portuale porti Genova, areoportuali maggior parte Milano