Warning:
JavaScript is turned OFF. None of the links on this page will work until it is reactivated.
If you need help turning JavaScript On, click here.
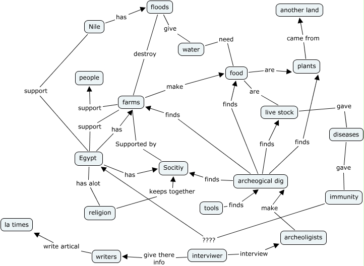
This Concept Map, created with IHMC CmapTools, has information related to: Jareds LA times, farms Supported by Socitiy, diseases gave immunity, farms make food, archeoligists make archeogical dig, floods give water, interviwer interview archeoligists, interviwer give there info writers, food are live stock, archeogical dig finds farms, archeogical dig finds live stock, archeogical dig finds food, plants came from another land, live stock gave diseases, farms support people, immunity ???? Egypt, Egypt has alot religion, writers write artical la times, Egypt has farms, water need food, tools finds archeogical dig