Warning:
JavaScript is turned OFF. None of the links on this page will work until it is reactivated.
If you need help turning JavaScript On, click here.
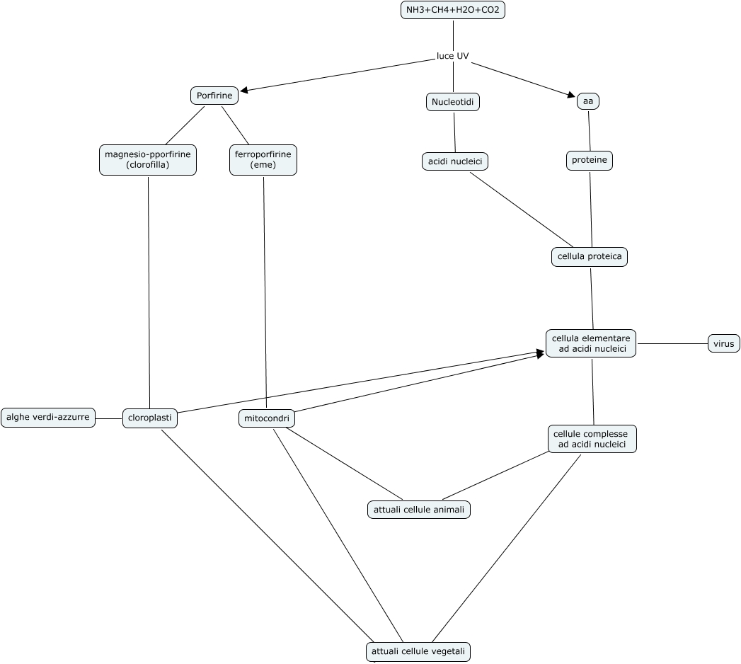
Questa Mappa Concettuale ha informazioni correlate a: nascita della vita sulla terra, cellula elementare ad acidi nucleici virus, proteine cellula proteica, cellula elementare ad acidi nucleici cellule complesse ad acidi nucleici, NH3+CH4+H2O+CO2 luce UV Nucleotidi, cloroplasti attuali cellule vegetali, Nucleotidi acidi nucleici, cloroplasti alghe verdi-azzurre, NH3+CH4+H2O+CO2 luce UV Porfirine, magnesio-pporfirine (clorofilla) cloroplasti, ferroporfirine (eme) mitocondri, mitocondri attuali cellule vegetali, cellule complesse ad acidi nucleici attuali cellule vegetali, mitocondri cellula elementare ad acidi nucleici, cellule complesse ad acidi nucleici attuali cellule animali, mitocondri attuali cellule animali, Porfirine ferroporfirine (eme), acidi nucleici cellula proteica, aa proteine, Porfirine magnesio-pporfirine (clorofilla), NH3+CH4+H2O+CO2 luce UV aa