Warning:
JavaScript is turned OFF. None of the links on this page will work until it is reactivated.
If you need help turning JavaScript On, click here.
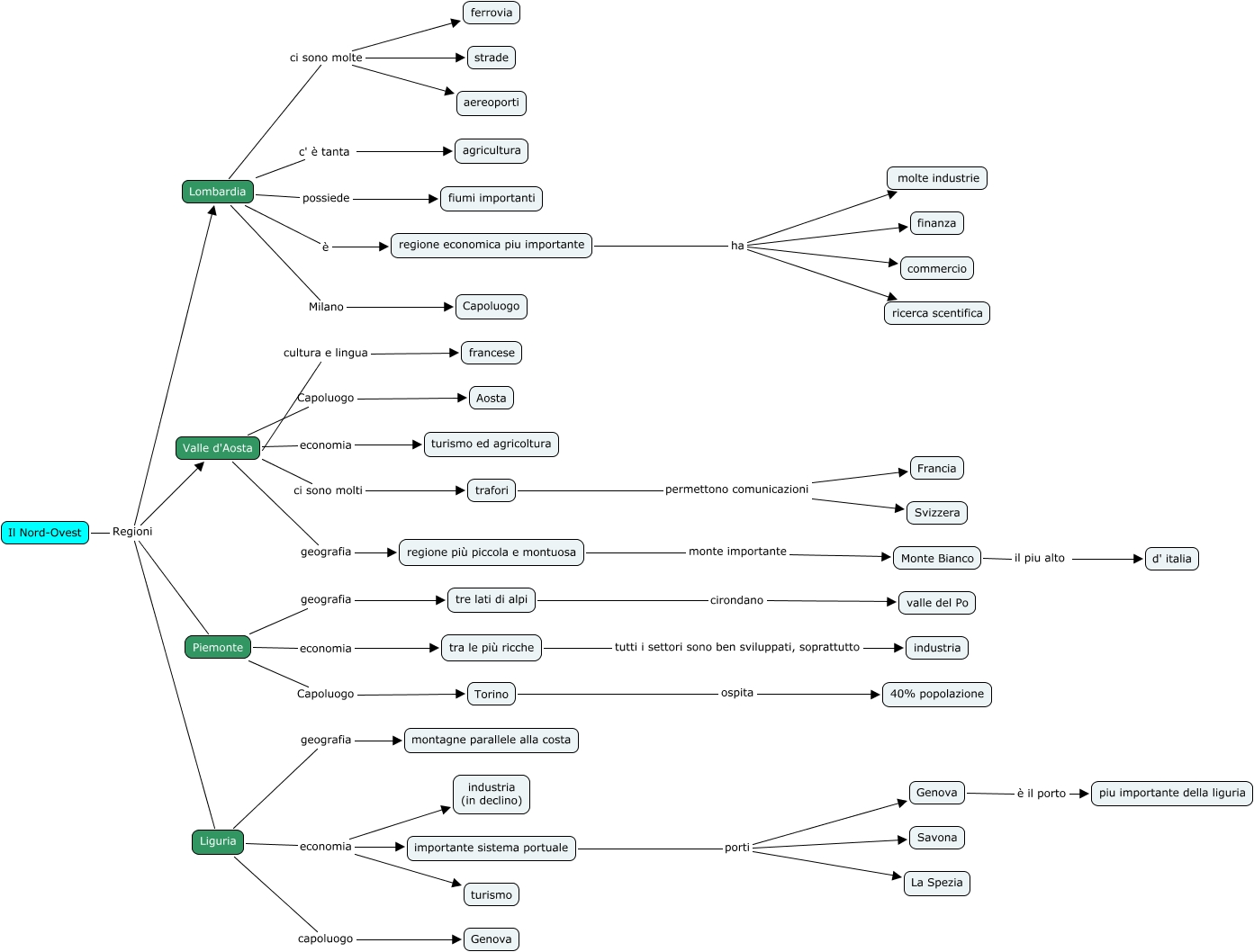
Questa Cmap, creata con IHMC CmapTools, contiene informazioni relative a: Esercizio 4, Valle d'Aosta economia turismo ed agricoltura, Il Nord-Ovest Regioni Piemonte, Liguria economia industria (in declino), Liguria geografia montagne parallele alla costa, Lombardia è regione economica piu importante, importante sistema portuale porti Savona, Valle d'Aosta ci sono molti trafori, Liguria capoluogo Genova, Piemonte economia tra le più ricche, regione economica piu importante ha finanza, Lombardia possiede fiumi importanti, trafori permettono comunicazioni Francia, regione economica piu importante ha molte industrie, regione più piccola e montuosa monte importante Monte Bianco, importante sistema portuale porti Genova, Lombardia ci sono molte strade, Valle d'Aosta cultura e lingua francese, regione economica piu importante ha commercio, Liguria economia importante sistema portuale, Piemonte Capoluogo Torino