Warning:
JavaScript is turned OFF. None of the links on this page will work until it is reactivated.
If you need help turning JavaScript On, click here.
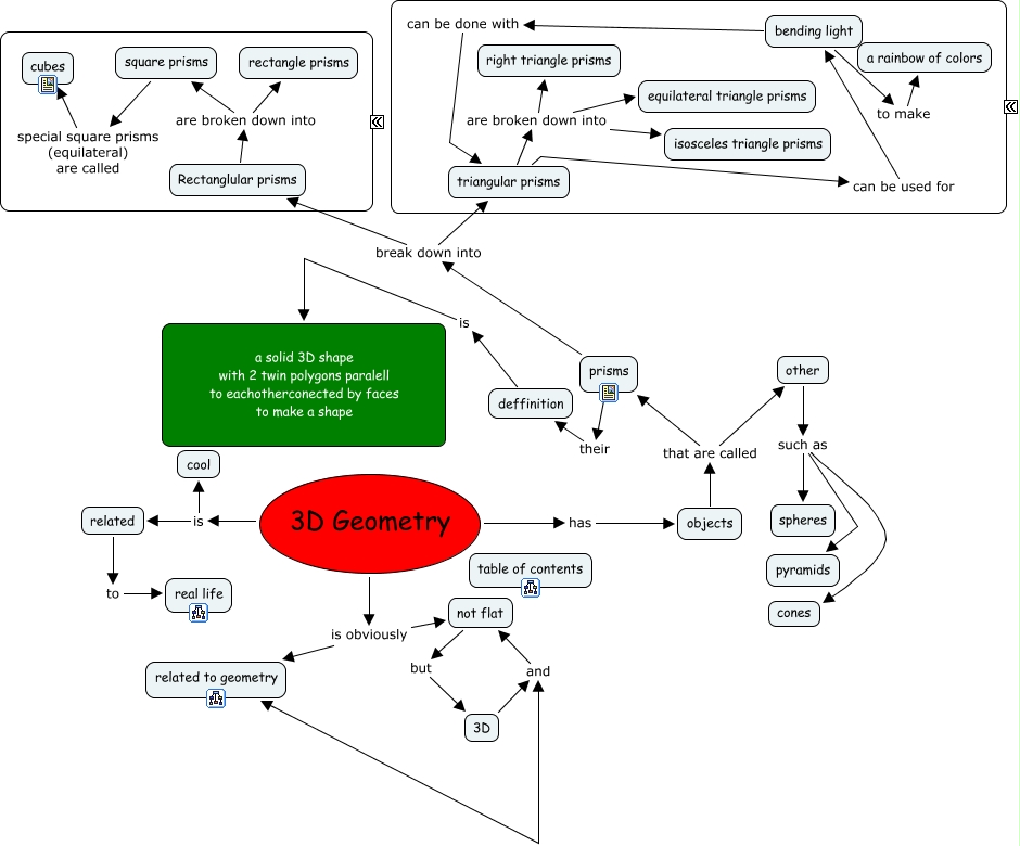
This Concept Map, created with IHMC CmapTools, has information related to: 3D geometry, Rectanglular prisms are broken down into rectangle prisms, other such as cones, 3D Geometry has objects, other such as spheres, prisms break down into Rectanglular prisms, deffinition is a solid 3D shape with 2 twin polygons paralell to eachotherconected by faces to make a shape, bending light can be done with triangular prisms, triangular prisms are broken down into right triangle prisms, triangular prisms are broken down into isosceles triangle prisms, objects that are called other, objects that are called prisms, not flat but 3D, triangular prisms are broken down into equilateral triangle prisms, 3D Geometry is related, triangular prisms can be used for bending light, prisms their deffinition, prisms break down into triangular prisms, Rectanglular prisms are broken down into square prisms, 3D and not flat, bending light to make a rainbow of colors