Warning:
JavaScript is turned OFF. None of the links on this page will work until it is reactivated.
If you need help turning JavaScript On, click here.
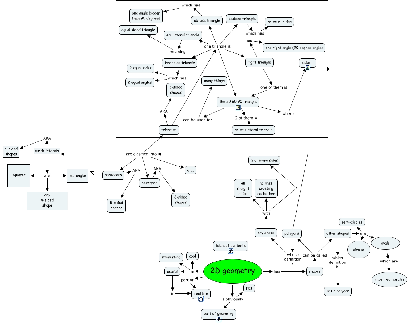
This Concept Map, created with IHMC CmapTools, has information related to: 2D geometry, polygons whose definition is any shape, triangles one triangle is equilateral triangle, quadrilaterals AKA 4-sided shapes, isosceles triangle which has 2 equal angles, triangles one triangle is right triangle, quadrilaterals are any 4-sided shape, any shape with 3 or more sides, polygons are clasified into hexagons, triangles one triangle is the 30 60 90 triangle, 2D geometry is interesting, scalene triangle which has no equal sides, pentagons AKA 5-sided shapes, triangles one triangle is isosceles triangle, equilateral triangle meaning equal sided triangle, polygons are clasified into quadrilaterals, hexagons AKA 6-sided shapes, obtuse triangle which has one angle bigger than 90 degrees, ovals which are imperfect circles, the 30 60 90 triangle where sides =, polygons are clasified into pentagons