Warning:
JavaScript is turned OFF. None of the links on this page will work until it is reactivated.
If you need help turning JavaScript On, click here.
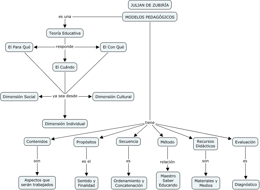
Este mapa conceptual tiene información relacionada a: Julian de Zubiría, Teoría Educativa responde El Con Qué, Evaluación es Diagnóstico, MODELOS PEDAGÓGICOS tiene Evaluación, Teoría Educativa responde El Cuándo, Teoría Educativa responde El Para Qué, El Con Qué ya sea desde Dimensión Individual, Método relación Maestro Saber Educando, El Cuándo ya sea desde Dimensión Social, El Cuándo ya sea desde Dimensión Cultural, El Para Qué ya sea desde Dimensión Individual, MODELOS PEDAGÓGICOS tiene Método, MODELOS PEDAGÓGICOS tiene Recursos Didácticos, El Para Qué ya sea desde Dimensión Cultural, Contenidos son Aspectos que serán trabajados, El Con Qué ya sea desde Dimensión Social, MODELOS PEDAGÓGICOS tiene Propósitos, El Para Qué ya sea desde Dimensión Social, MODELOS PEDAGÓGICOS tiene Secuencia, Propósitos es el Sentido y Finalidad, El Cuándo ya sea desde Dimensión Individual