Warning:
JavaScript is turned OFF. None of the links on this page will work until it is reactivated.
If you need help turning JavaScript On, click here.
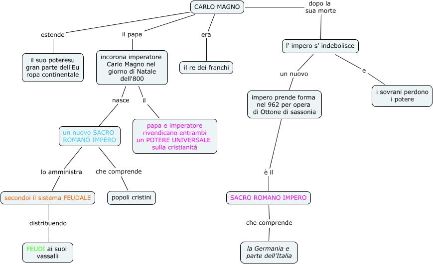
Questa Cmap, creata con IHMC CmapTools, contiene informazioni relative a: il sacro romano impero e il sacro romano impero di germania, impero prende forma nel 962 per opera di Ottone di sassonia è il SACRO ROMANO IMPERO, SACRO ROMANO IMPERO che comprende la Germania e parte dell'Italia, CARLO MAGNO estende il suo poteresu gran parte dell'Eu ropa continentale, l' impero s' indebolisce un nuovo impero prende forma nel 962 per opera di Ottone di sassonia, CARLO MAGNO il papa incorona imperatore Carlo Magno nel giorno di Natale dell'800, l' impero s' indebolisce e i sovrani perdono i potere, un nuovo SACRO ROMANO IMPERO che comprende popoli cristini, secondoi il sistema FEUDALE distribuendo FEUDI ai suoi vassalli, CARLO MAGNO era il re dei franchi, un nuovo SACRO ROMANO IMPERO lo amministra secondoi il sistema FEUDALE, incorona imperatore Carlo Magno nel giorno di Natale dell'800 nasce un nuovo SACRO ROMANO IMPERO, incorona imperatore Carlo Magno nel giorno di Natale dell'800 il papa e imperatore rivendicano entrambi un POTERE UNIVERSALE sulla cristianità, CARLO MAGNO dopo la sua morte l' impero s' indebolisce