Warning:
JavaScript is turned OFF. None of the links on this page will work until it is reactivated.
If you need help turning JavaScript On, click here.
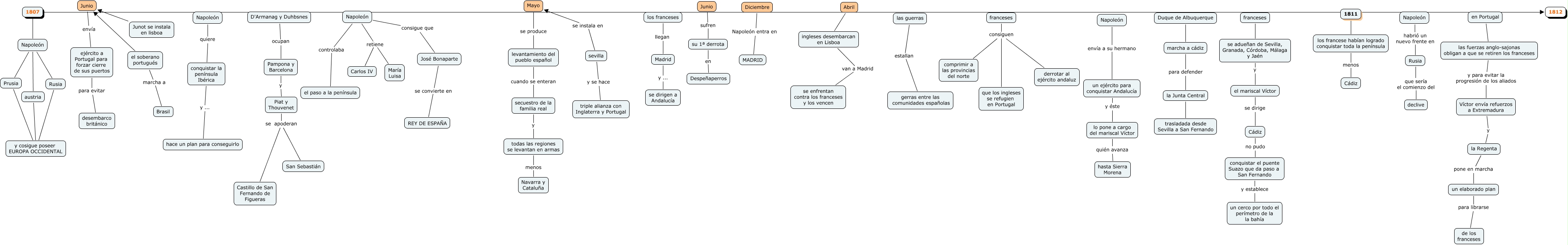
Este Cmap, tiene información relacionada con: 4ºB ALFONSO DÍAZ CAMACHO, Napoleón habrió un nuevo frente en Rusia, se adueñan de Sevilla, Granada, Córdoba, Málaga y Jaén y el mariscal Víctor, los francese habían logrado conquistar toda la península menos Cádiz, secuestro de la familia real y todas las regiones se levantan en armas, Napoleón Prusia, los franceses llegan Madrid, conquistar el puente Suazo que da paso a San Fernando y establece un cerco por todo el perímetro de la la bahía, austria y cosigue poseer EUROPA OCCIDENTAL, levantamiento del pueblo español cuando se enteran secuestro de la familia real, conquistar la península Ibérica y ... hace un plan para conseguirlo, Napoleón retiene María Luisa, Mayo se produce levantamiento del pueblo español, sevilla se instala en Mayo, Duque de Albuquerque marcha a cádiz, todas las regiones se levantan en armas menos Navarra y Cataluña, franceses consiguen que los ingleses se refugien en Portugal, José Bonaparte se convierte en REY DE ESPAÑA, Junio envía ejército a Portugal para forzar cierre de sus puertos, en Portugal las fuerzas anglo-sajonas obligan a que se retiren los franceses, Rusia y cosigue poseer EUROPA OCCIDENTAL