Warning:
JavaScript is turned OFF. None of the links on this page will work until it is reactivated.
If you need help turning JavaScript On, click here.
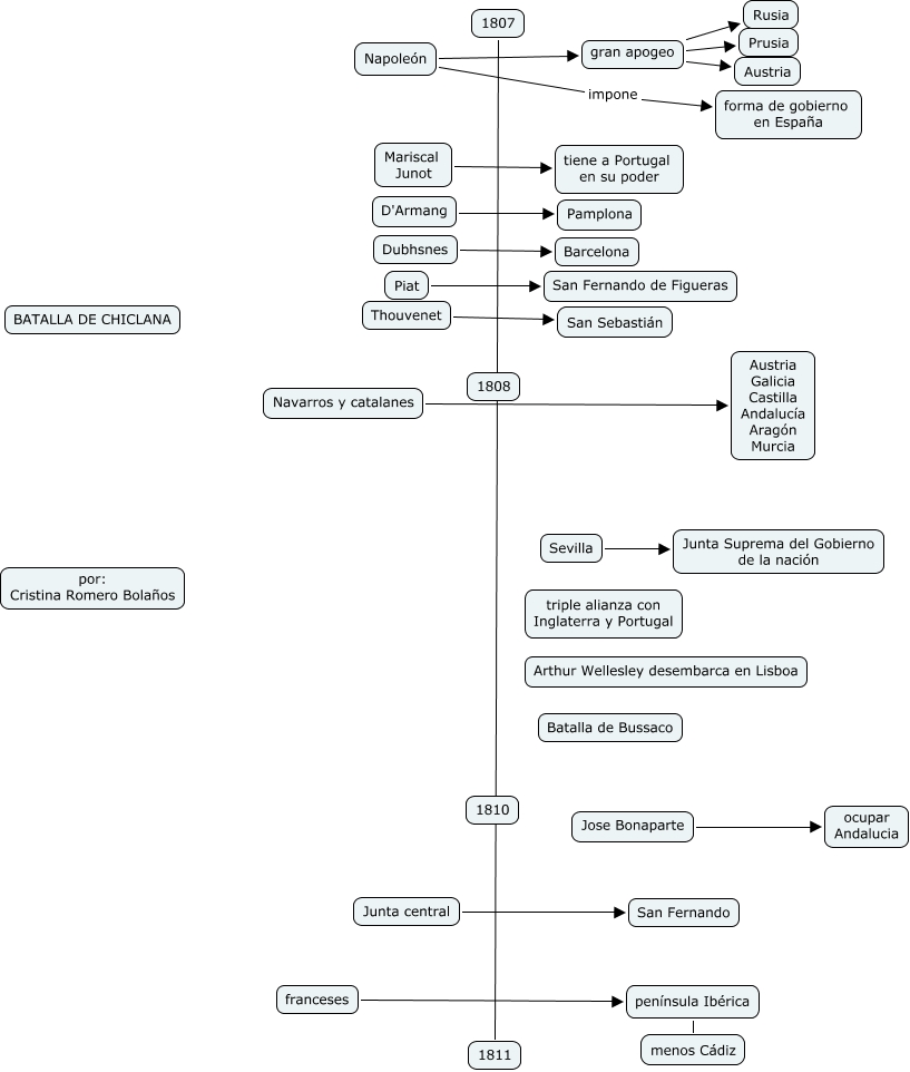
Este mapa conceptual tiene información relacionada a: 19.Cristina Romero Bolaños-Batalla de Chiclana, 1807 1811, gran apogeo Austria, Sevilla Junta Suprema del Gobierno de la nación, Thouvenet San Sebastián, gran apogeo Prusia, península Ibérica menos Cádiz, franceses península Ibérica, Dubhsnes Barcelona, Mariscal Junot tiene a Portugal en su poder, D'Armang Pamplona