Warning:
JavaScript is turned OFF. None of the links on this page will work until it is reactivated.
If you need help turning JavaScript On, click here.
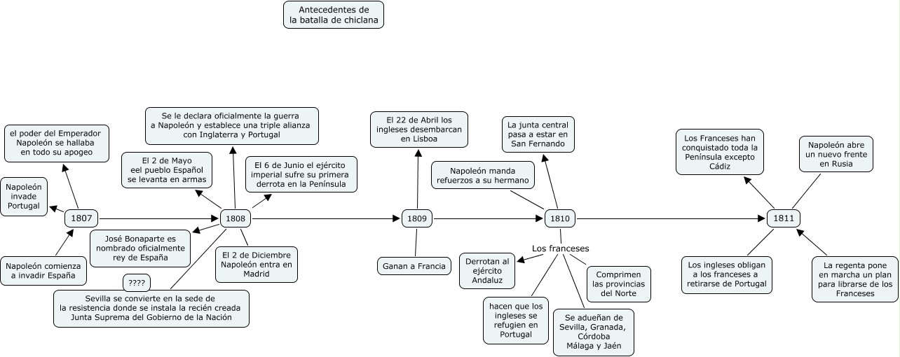
Este Cmap, tiene información relacionada con: 07.Maria Delgado Acosta.Chiclana, 1810 Los franceses Derrotan al ejército Andaluz, Napoleón abre un nuevo frente en Rusia 1811, 1810 Los franceses Comprimen las provincias del Norte, 1811 Los ingleses obligan a los franceses a retirarse de Portugal, 1809 1810, 1810 Los franceses Se adueñan de Sevilla, Granada, Córdoba Málaga y Jaén, 1809 El 22 de Abril los ingleses desembarcan en Lisboa, 1808 El 2 de Diciembre Napoleón entra en Madrid, Napoleón manda refuerzos a su hermano 1810, Napoleón comienza a invadir España 1807, 1811 Los Franceses han conquistado toda la Península excepto Cádiz, 1808 1809, 1807 el poder del Emperador Napoleón se hallaba en todo su apogeo, 1808 El 2 de Mayo eel pueblo Español se levanta en armas, 1808 José Bonaparte es nombrado oficialmente rey de España, 1810 Los franceses hacen que los ingleses se refugien en Portugal, 1808 Se le declara oficialmente la guerra a Napoleón y establece una triple alianza con Inglaterra y Portugal, 1808 El 6 de Junio el ejército imperial sufre su primera derrota en la Península, 1807 1808, 1808 Sevilla se convierte en la sede de la resistencia donde se instala la recién creada Junta Suprema del Gobierno de la Nación