Warning:
JavaScript is turned OFF. None of the links on this page will work until it is reactivated.
If you need help turning JavaScript On, click here.
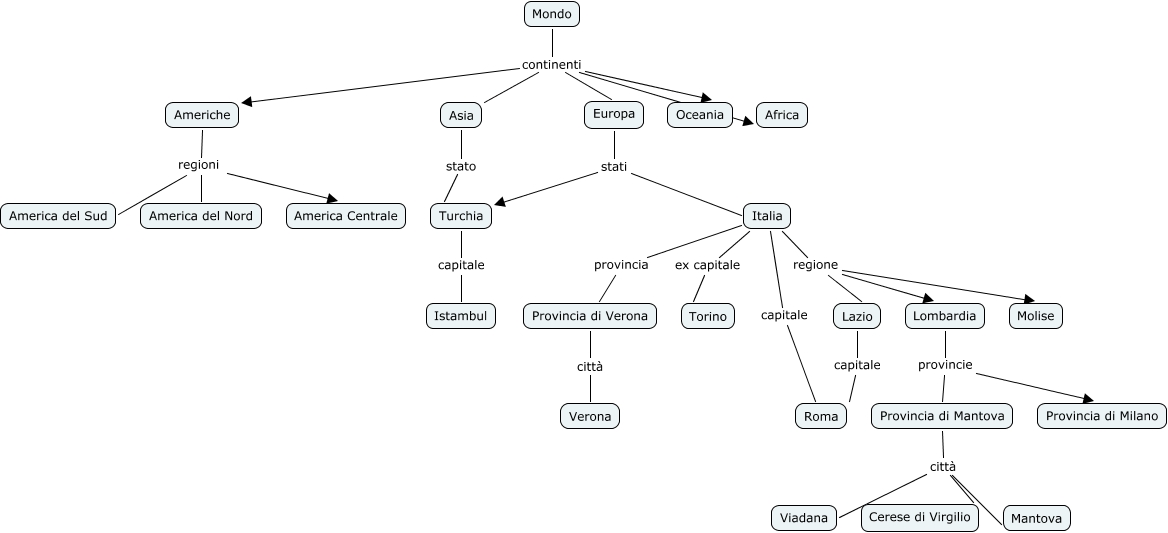
Questa Cmap, creata con IHMC CmapTools, contiene informazioni relative a: esercizio 2, Provincia di Mantova città Cerese di Virgilio, Lombardia provincie Provincia di Mantova, Americhe regioni America del Nord, Americhe regioni America del Sud, Provincia di Mantova città Mantova, Asia stato Turchia, Provincia di Verona città Verona, Lombardia provincie Provincia di Milano, Mondo continenti Africa, Italia regione Lazio, Lazio capitale Roma, Italia capitale Roma, Mondo continenti Americhe, Turchia capitale Istambul, Mondo continenti Europa, Italia regione Molise, Italia ex capitale Torino, Italia regione Lombardia, Mondo continenti Asia, Europa stati Italia