Warning:
JavaScript is turned OFF. None of the links on this page will work until it is reactivated.
If you need help turning JavaScript On, click here.
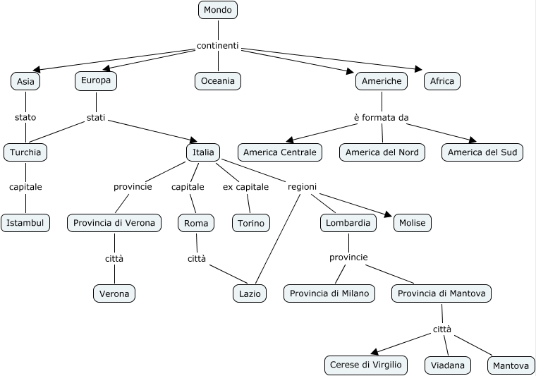
Questa Cmap, creata con IHMC CmapTools, contiene informazioni relative a: esercizio 2, Lombardia provincie Provincia di Milano, Provincia di Mantova città Mantova, Italia ex capitale Torino, Italia capitale Roma, Europa stati Italia, Mondo continenti Oceania, Europa stati Turchia, Mondo continenti Europa, Italia regioni Molise, Provincia di Mantova città Cerese di Virgilio, Lombardia provincie Provincia di Mantova, Italia provincie Provincia di Verona, Provincia di Mantova città Viadana, Mondo continenti Africa, Roma città Lazio, Turchia capitale Istambul, Americhe è formata da America del Sud, Provincia di Verona città Verona, Americhe è formata da America del Nord, Americhe è formata da America Centrale