Warning:
JavaScript is turned OFF. None of the links on this page will work until it is reactivated.
If you need help turning JavaScript On, click here.
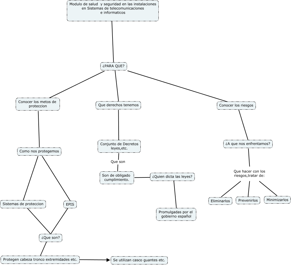
Este mapa conceptual tiene información relacionada a: MapaLlamas, ¿PARA QUE? ???? Conocer los riesgos, Como nos protegemos EPIS, Conocer los metos de proteccion Como nos protegemos, ¿PARA QUE? ???? Que derechos tenemos, ¿PARA QUE? ???? Conocer los metos de proteccion, EPIS ???? ¿Que son?, ¿A que nos enfrentamos? Que hacer con los riesgos,tratar de: Eliminarlos, ¿Quien dicta las leyes? ???? Promulgadas por el gobierno español, ¿A que nos enfrentamos? Que hacer con los riesgos,tratar de: Minimizarlos, Conjunto de Decretos leyes,etc. Que son Son de obligado cumplimiento., Como nos protegemos Sistemas de proteccion, Que derechos tenemos ???? Conjunto de Decretos leyes,etc., Sistemas de proteccion ???? ¿Que son?, Protegen cabeza tronco extremidades etc. ???? Se utilizan casco guantes etc., ¿Que son? ???? Protegen cabeza tronco extremidades etc., Modulo de salud y seguridad en las instalaciones en Sistemas de telecomunicaciones e informaticos ???? ¿PARA QUE?, Son de obligado cumplimiento. ???? ¿Quien dicta las leyes?, Conocer los riesgos ¿A que nos enfrentamos?, ¿A que nos enfrentamos? Que hacer con los riesgos,tratar de: Prevenirlos