Warning:
JavaScript is turned OFF. None of the links on this page will work until it is reactivated.
If you need help turning JavaScript On, click here.
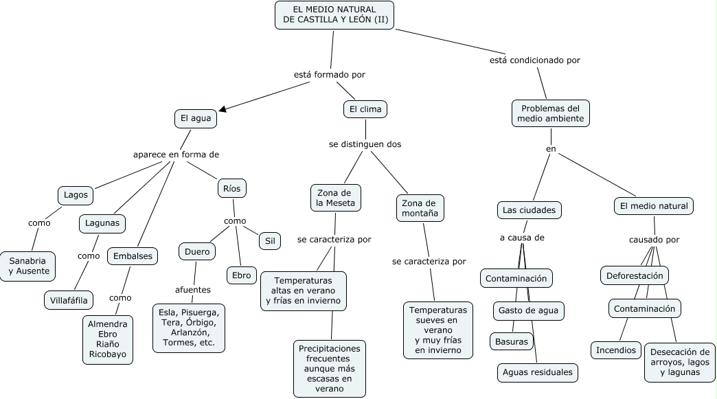
Este mapa conceptual tiene información relacionada a: El medio natural de Castilla y León (II), Duero afuentes Esla, Pisuerga, Tera, Órbigo, Arlanzón, Tormes, etc., Embalses como Almendra Ebro Riaño Ricobayo, Problemas del medio ambiente en El medio natural, EL MEDIO NATURAL DE CASTILLA Y LEÓN (II) está formado por El agua, El medio natural causado por Desecación de arroyos, lagos y lagunas, Ríos como Duero, El agua aparece en forma de Ríos, Las ciudades a causa de Gasto de agua, El agua aparece en forma de Lagos, Zona de montaña se caracteriza por Temperaturas sueves en verano y muy frías en invierno, Zona de la Meseta se caracteriza por Temperaturas altas en verano y frías en invierno, El agua aparece en forma de Embalses, Las ciudades a causa de Contaminación, El medio natural causado por Contaminación, El clima se distinguen dos Zona de la Meseta, EL MEDIO NATURAL DE CASTILLA Y LEÓN (II) está condicionado por Problemas del medio ambiente, Las ciudades a causa de Basuras, Ríos como Ebro, Zona de la Meseta se caracteriza por Precipitaciones frecuentes aunque más escasas en verano, EL MEDIO NATURAL DE CASTILLA Y LEÓN (II) está formado por El clima