Warning:
JavaScript is turned OFF. None of the links on this page will work until it is reactivated.
If you need help turning JavaScript On, click here.
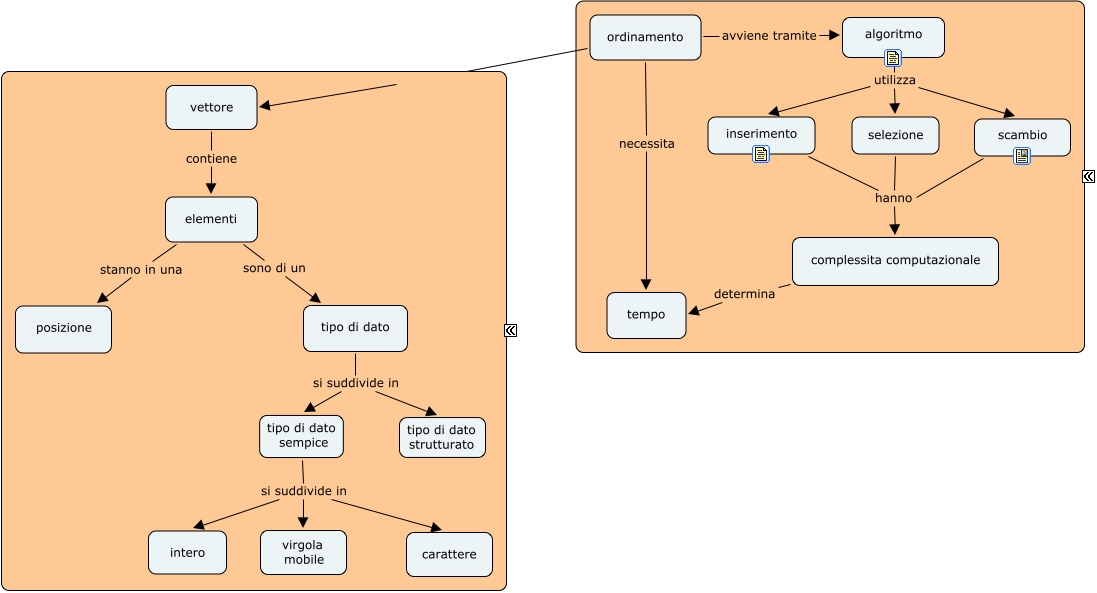
Questa Mappa Concettuale ha informazioni correlate a: vettori_ordinamento, elementi sono di un tipo di dato, complessita computazionale determina tempo, algoritmo utilizza scambio, ordinamento necessita tempo, algoritmo utilizza selezione, tipo di dato sempice si suddivide in carattere, tipo di dato sempice si suddivide in virgola mobile, selezione hanno complessita computazionale, ordinamento ordina vettore, ordinamento avviene tramite algoritmo, vettore contiene elementi, scambio hanno complessita computazionale, tipo di dato si suddivide in tipo di dato sempice, inserimento hanno complessita computazionale, elementi stanno in una posizione, tipo di dato si suddivide in tipo di dato strutturato, algoritmo utilizza inserimento, tipo di dato sempice si suddivide in intero