Warning:
JavaScript is turned OFF. None of the links on this page will work until it is reactivated.
If you need help turning JavaScript On, click here.
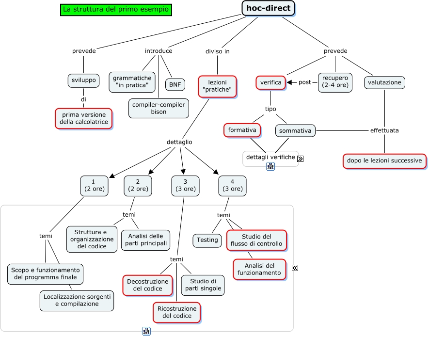
Questa Mappa Concettuale ha informazioni correlate a: esempio-uno, hoc-direct prevede recupero (2-4 ore), sommativa durata 2 ore, hoc-direct introduce grammatiche "in pratica", 4 (3 ore) temi Studio del flusso di controllo, sommativa con 5 domande chiude, formativa con dieci domande brevi, 3 (3 ore) temi Ricostruzione del codice, 2 (2 ore) temi Analisi delle parti principali, 3 (3 ore) temi Decostruzione del codice, valutazione effettuata dopo le lezioni successive, recupero (2-4 ore) post verifica, 1 (2 ore) temi Scopo e funzionamento del programma finale, 5 domande chiude per sufficienza, 3 (3 ore) temi Studio di parti singole, verifica tipo sommativa, lezioni "pratiche" dettaglio 3 (3 ore), sommativa con 1 esercizio di scrittura di codice, 2 (2 ore) temi Struttura e organizzazione del codice, sviluppo di prima versione della calcolatrice, formativa durata 1 ora