Warning:
JavaScript is turned OFF. None of the links on this page will work until it is reactivated.
If you need help turning JavaScript On, click here.
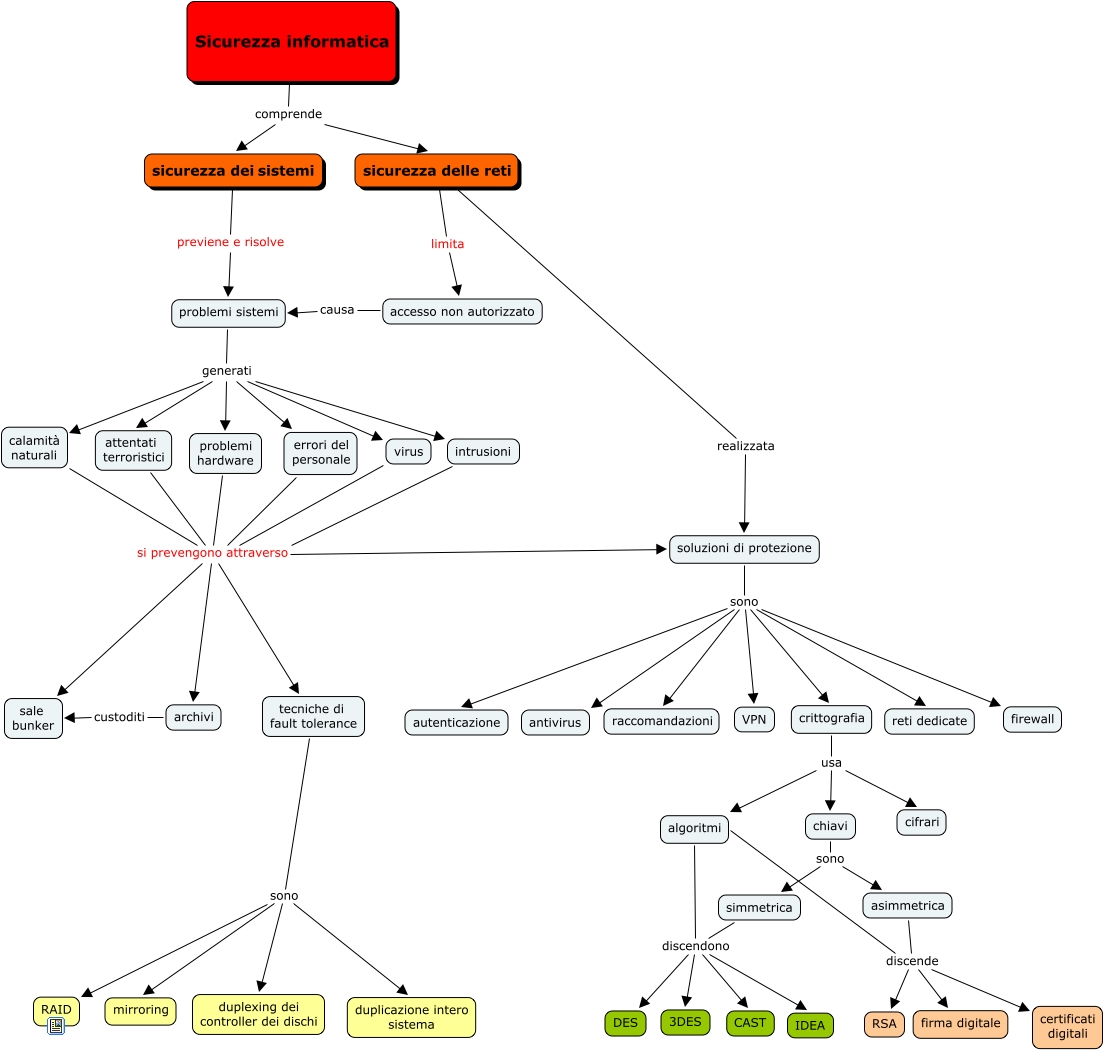
Questa Mappa Concettuale ha informazioni correlate a: Sicurezza Informatica, problemi sistemi generati attentati terroristici, sicurezza delle reti realizzata soluzioni di protezione, chiavi sono simmetrica, errori del personale si prevengono attraverso soluzioni di protezione, algoritmi discendono CAST, asimmetrica discende certificati digitali, errori del personale si prevengono attraverso sale bunker, asimmetrica discende firma digitale, crittografia usa chiavi, problemi hardware si prevengono attraverso archivi, simmetrica discendono IDEA, soluzioni di protezione sono autenticazione, archivi custoditi sale bunker, sicurezza dei sistemi previene e risolve problemi sistemi, problemi hardware si prevengono attraverso sale bunker, accesso non autorizzato causa problemi sistemi, Sicurezza informatica comprende sicurezza delle reti, algoritmi discendono IDEA, calamità naturali si prevengono attraverso soluzioni di protezione, problemi sistemi generati errori del personale