Warning:
JavaScript is turned OFF. None of the links on this page will work until it is reactivated.
If you need help turning JavaScript On, click here.
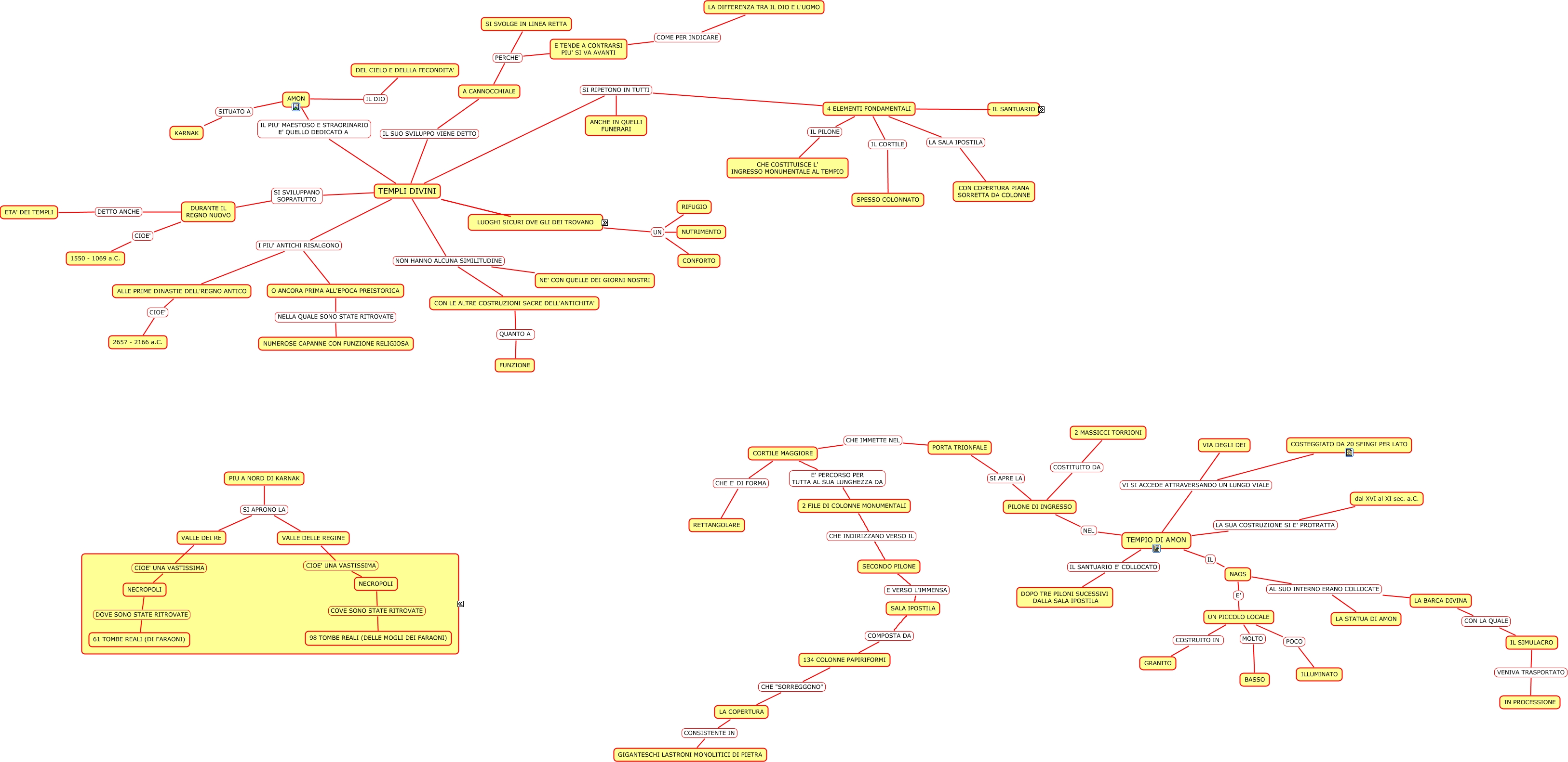
Questa Mappa Concettuale ha informazioni correlate a: TEMPLI DIVINI, TEMPLI DIVINI VENGONO CONSACRATI ALLA CONSERVAZIONE DELLA CREAZIONE, TEMPIO DI AMON VI SI ACCEDE ATTRAVERSANDO UN LUNGO VIALE VIA DEGLI DEI, A CANNOCCHIALE PERCHE' E TENDE A CONTRARSI PIU' SI VA AVANTI, SECONDO PILONE E VERSO L'IMMENSA SALA IPOSTILA, PILONE DI INGRESSO SI APRE LA PORTA TRIONFALE, 4 ELEMENTI FONDAMENTALI IL SANTUARIO o Sacrario, NAOS E' UN PICCOLO LOCALE, IL SIMULACRO VENIVA TRASPORTATO IN PROCESSIONE, TEMPLI DIVINI IL SUO SVILUPPO VIENE DETTO A CANNOCCHIALE, TEMPLI DIVINI SI SVILUPPANO SOPRATUTTO DURANTE IL REGNO NUOVO, TEMPLI DIVINI IL PIU' MAESTOSO E STRAORINARIO E' QUELLO DEDICATO A AMON, LUOGHI SICURI OVE GLI DEI TROVANO UN NUTRIMENTO, UN PICCOLO LOCALE MOLTO BASSO, LUOGHI SICURI OVE GLI DEI TROVANO UN CONFORTO, TEMPIO DI AMON IL SANTUARIO E' COLLOCATO DOPO TRE PILONI SUCESSIVI DALLA SALA IPOSTILA, COMPOSTO A SUA VOLTA DAL NAOS E COSTITUISCE IL CUORE DEL TEMPIO, NAOS AL SUO INTERNO ERANO COLLOCATE LA STATUA DI AMON, NAOS AL SUO INTERNO ERANO COLLOCATE LA BARCA DIVINA, VALLE DELLE REGINE CIOE' UNA VASTISSIMA NECROPOLI, DURANTE IL REGNO NUOVO CIOE' 1550 - 1069 a.C.