IHMC Public Cmaps

        PMBOK
        10. Project Communications management

            10.1 Communications Planning.cmap
            10.2 Information Distribution.cmap
            10.3.1 Performance Reporting - Inputs.cmap
            10.3.2 Performance Reporting - Tools and techniques.cmap
            10.3.3. Performance Reporting - Outputs.cmap
            10.3 Performance Reporting.cmap
            10.Project Communications Management.cmap
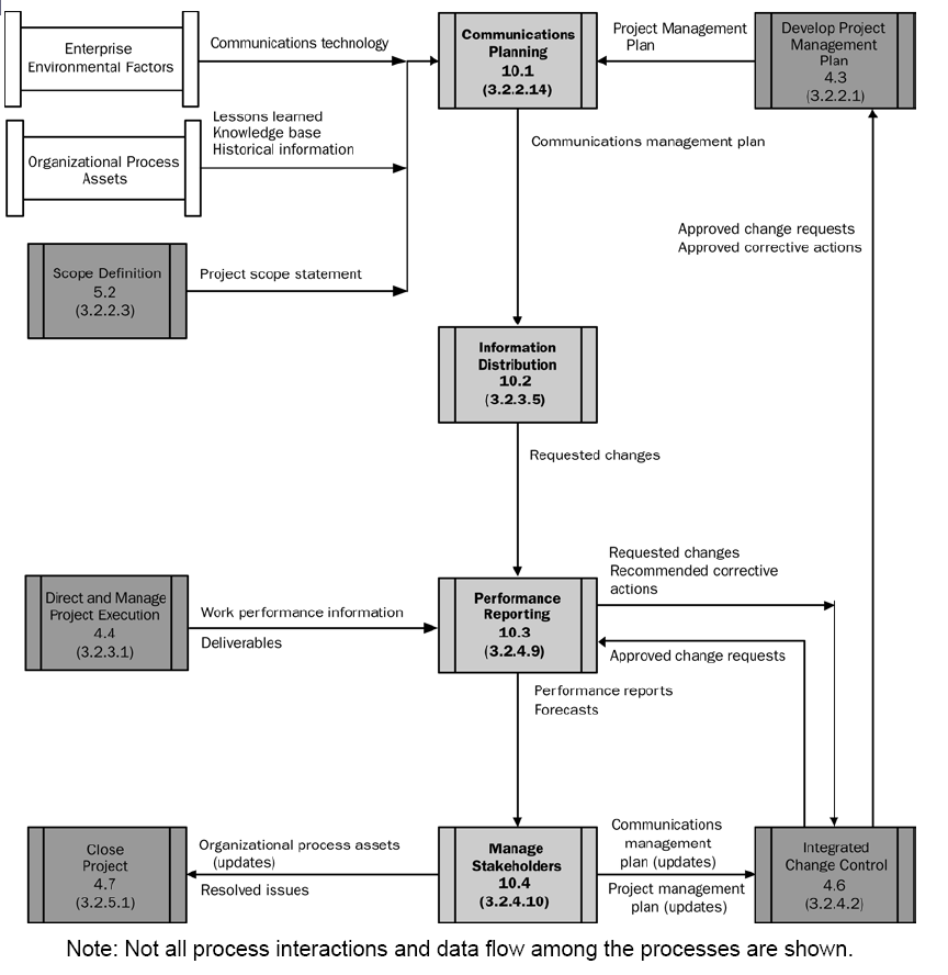
            Figure 10-2 Project Communications Management Process Diagram.bmp
            Figure 10-3 Communication - Basic Model.bmp
            Figure 10-6 Performance Reporting- Inputs, tools and techniques, and outputs.bmp
            Figure 10-7 Tabular Performance Report Sample.bmp