Warning:
JavaScript is turned OFF. None of the links on this page will work until it is reactivated.
If you need help turning JavaScript On, click here.
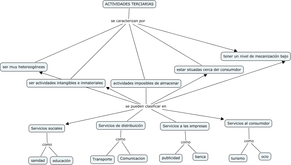
Este mapa conceptual tiene información relacionada a: María Bejaranao Periñán nº4 3ºB Unidad 6, actividades imposibles de almacenar se pueden clasificar en ser muy hetereogéneas, ACTIVIDADES TERCIARIAS se caracterizan por actividades imposibles de almacenar, Servicios de distribuición como Comunicacion, Servicios al consumidor como ocio, actividades imposibles de almacenar se pueden clasificar en tener un nivel de mecanización bajo, actividades imposibles de almacenar se pueden clasificar en ser actividades intangibles e inmateriales, Servicios al consumidor como turismo, Servicios sociales como educación, actividades imposibles de almacenar se pueden clasificar en estar situadas cerca del consumidor, ACTIVIDADES TERCIARIAS se caracterizan por estar situadas cerca del consumidor