Warning:
JavaScript is turned OFF. None of the links on this page will work until it is reactivated.
If you need help turning JavaScript On, click here.
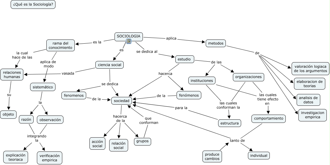
Este mapa conceptual tiene información relacionada a: Sociología, grupos que conforman sociedad, metodos de investigacion empirica, razón integrando la verificación empirica, sociedad hacerca de la acción social, estudio hacerca sociedad, comportamiento tanto de individual, rama del conocimiento aplica de modo sistemático, instituciones las cuales conforman la estructura, metodos de valoración logiaca de los argumentos, ciencia social se dedica fenomenos