Warning:
JavaScript is turned OFF. None of the links on this page will work until it is reactivated.
If you need help turning JavaScript On, click here.
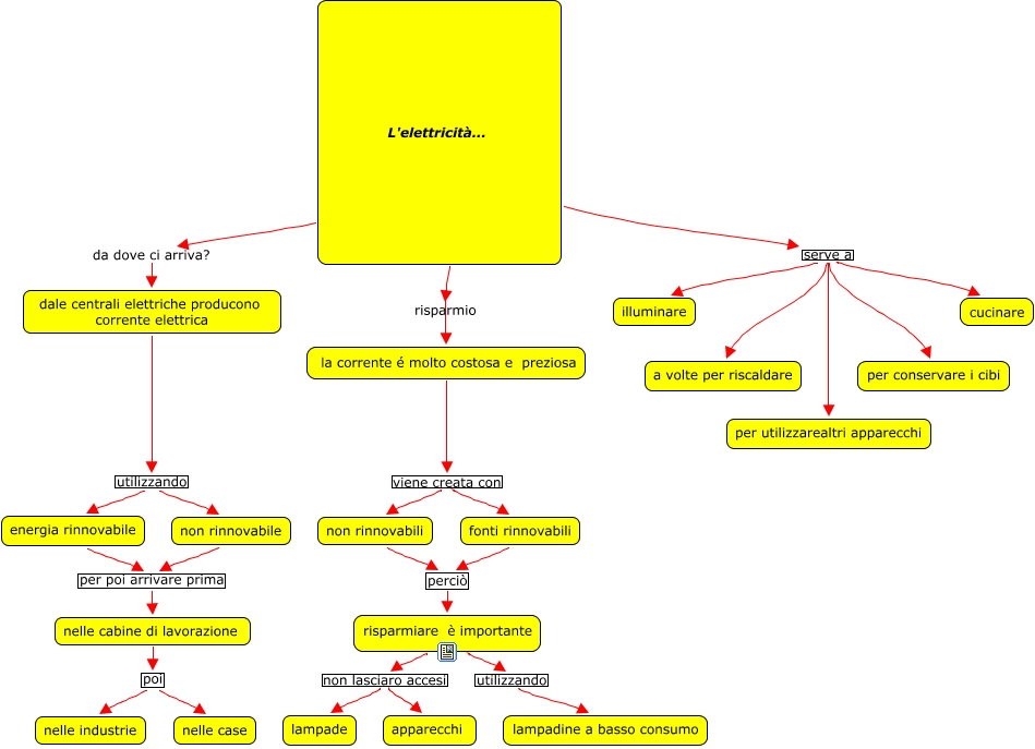
Questa Cmap, creata con IHMC CmapTools, contiene informazioni relative a: elettricità, nelle cabine di lavorazione poi nelle case, L'elettricità... serve a a volte per riscaldare, L'elettricità... serve a per utilizzarealtri apparecchi, dale centrali elettriche producono corrente elettrica utilizzando energia rinnovabile, L'elettricità... serve a illuminare, L'elettricità... da dove ci arriva? dale centrali elettriche producono corrente elettrica, fonti rinnovabili perciò risparmiare è importante, energia rinnovabile per poi arrivare prima nelle cabine di lavorazione, dale centrali elettriche producono corrente elettrica utilizzando non rinnovabile, risparmiare è importante non lasciaro accesi lampade, nelle cabine di lavorazione poi nelle industrie, non rinnovabili perciò risparmiare è importante, risparmiare è importante non lasciaro accesi apparecchi, L'elettricità... serve a cucinare, la corrente é molto costosa e preziosa viene creata con fonti rinnovabili, L'elettricità... risparmio la corrente é molto costosa e preziosa, risparmiare è importante utilizzando lampadine a basso consumo, L'elettricità... serve a per conservare i cibi, non rinnovabile per poi arrivare prima nelle cabine di lavorazione, la corrente é molto costosa e preziosa viene creata con non rinnovabili