Warning:
JavaScript is turned OFF. None of the links on this page will work until it is reactivated.
If you need help turning JavaScript On, click here.
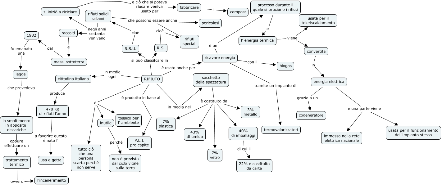
Questa Mappa Concettuale ha informazioni correlate a: rifiuti, energia elettrica e una parte viene usata per il funzionamento dell'impianto stesso, rifiuti solidi urbani che possono essere anche pericolosi, inutile perchè non è previsto dal ciclo vitale sulla terra, R.S. cioè rifiuti speciali, fabbricare il compost, RIFIUTO è tossico per l' ambiente, 1982 fu emanata una legge, RIFIUTO è usato anche per ricavare energia, RIFIUTO si può classifcare in R.S.U., RIFIUTO in media ogni cittadino italiano, trattamento termico ovvero l'incenerimento, ricavare energia è un processo durante il quale si bruciano i rifiuti, 470 Kg di rifiuti l'anno a favorire questo é nato l' usa e getta, si iniziò a riciclare e ciò che si poteva riusare veniva usato per fabbricare, energia elettrica e una parte viene immessa nella rete elettrica nazionale, sacchetto della spazzatura è costituito da 7% plastica, rifiuti solidi urbani negli anni settanta venivano raccolti, rifiuti speciali che possono essere anche pericolosi, ricavare energia con il biogas, l' energia termica viene usata per il teleriscaldamento