Warning:
JavaScript is turned OFF. None of the links on this page will work until it is reactivated.
If you need help turning JavaScript On, click here.
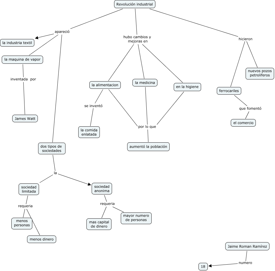
Este mapa conceptual tiene información relacionada a: 18. jaime roman ramirez revolucion industrial, Jaime Roman Ramírez numero 18, sociedad anonima requeria mas capital de dinero, la maquina de vapor inventada por James Watt, Revolución industrial apareció la industria textil, la alimentacion por lo que aumentó la población, dos tipos de sociedades la sociedad limitada, Revolución industrial hubo cambios y mejoras en en la higiene, Revolución industrial hubo cambios y mejoras en la alimentacion, en la higiene por lo que aumentó la población, Revolución industrial apareció dos tipos de sociedades