WARNING:
JavaScript is turned OFF. None of the links on this concept map will
work until it is reactivated.
If you need help turning JavaScript On, click here.
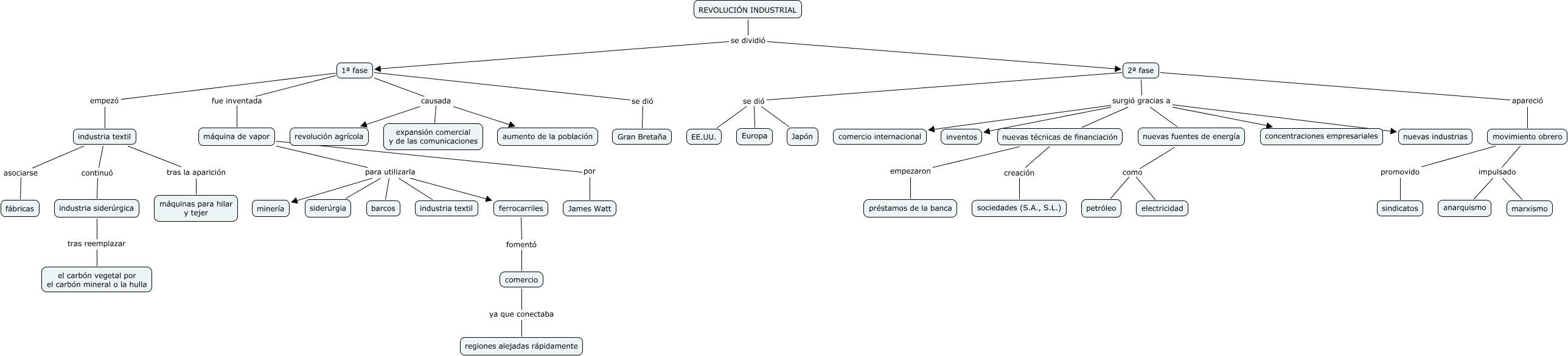
Este Cmap, tiene información relacionada con: 17.Carlos Rodríguez Daza revolucion industrial, 1ª fase causada aumento de la población, industria textil tras la aparición máquinas para hilar y tejer, 2ª fase surgió gracias a concentraciones empresariales, máquina de vapor por James Watt, comercio ya que conectaba regiones alejadas rápidamente, máquina de vapor para utilizarla ferrocarriles, nuevas fuentes de energía como petróleo, industria textil continuó industria siderúrgica, 2ª fase se dió Japón, 1ª fase causada expansión comercial y de las comunicaciones, movimiento obrero impulsado marxismo, 1ª fase se dió Gran Bretaña, REVOLUCIÓN INDUSTRIAL se dividió 2ª fase, nuevas fuentes de energía como electricidad, industria textil asociarse fábricas, 2ª fase surgió gracias a inventos, 2ª fase surgió gracias a nuevas técnicas de financiación, REVOLUCIÓN INDUSTRIAL se dividió 1ª fase, 1ª fase empezó industria textil, máquina de vapor para utilizarla siderúrgia