Warning:
JavaScript is turned OFF. None of the links on this page will work until it is reactivated.
If you need help turning JavaScript On, click here.
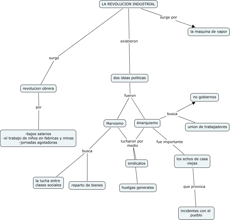
Este mapa conceptual tiene información relacionada a: 04-javier chaves suazo-la revolucion industrial, Anarquismo busca no gobiernos, Anarquismo fue importante los echos de casa viejas, los echos de casa viejas que provoca incidentes con el pueblo, Marxismo lucharon por medio sindicatos, LA REVOLUCION INDUSTRIAL existieron dos ideas politicas, dos ideas politicas fueron Anarquismo, Marxismo busca la lucha entre clases sociales, dos ideas politicas fueron Marxismo, LA REVOLUCION INDUSTRIAL surge por la maquina de vapor, Anarquismo busca union de trabajadores