Warning:
JavaScript is turned OFF. None of the links on this page will work until it is reactivated.
If you need help turning JavaScript On, click here.
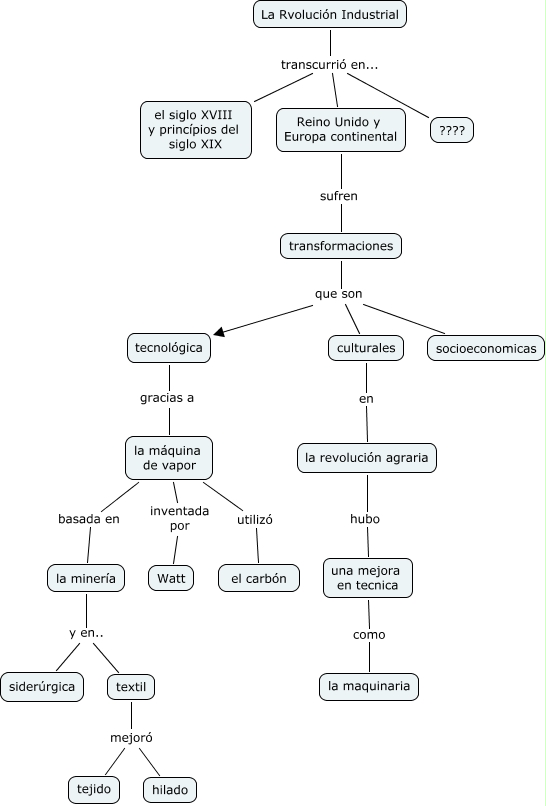
Este mapa conceptual tiene información relacionada a: 01.Esther Aragón Macías-La Revolución Industrial, una mejora en tecnica como la maquinaria, transformaciones que son socioeconomicas, la máquina de vapor basada en la minería, Reino Unido y Europa continental sufren transformaciones, textil mejoró tejido, la revolución agraria hubo una mejora en tecnica, la máquina de vapor inventada por Watt, La Rvolución Industrial transcurrió en... ????, textil mejoró hilado, La Rvolución Industrial transcurrió en... Reino Unido y Europa continental