Warning:
JavaScript is turned OFF. None of the links on this page will work until it is reactivated.
If you need help turning JavaScript On, click here.
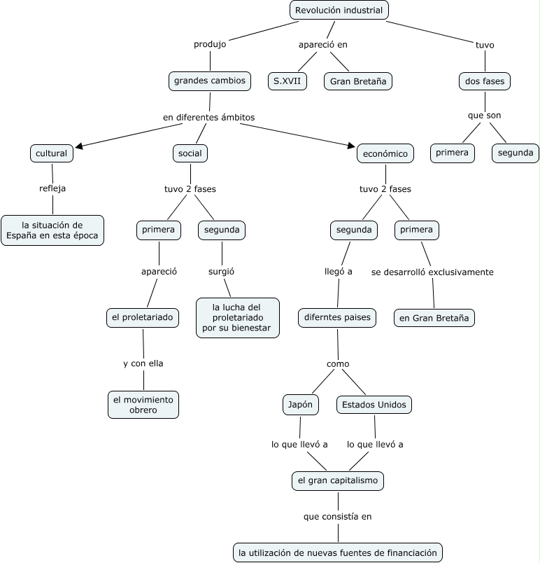
Este mapa conceptual tiene información relacionada a: 23.Mario Vázquez Pérez, el proletariado y con ella el movimiento obrero, Estados Unidos lo que llevó a el gran capitalismo, Japón lo que llevó a el gran capitalismo, cultural refleja la situación de España en esta época, social tuvo 2 fases primera, segunda surgió la lucha del proletariado por su bienestar, primera se desarrolló exclusivamente en Gran Bretaña, Revolución industrial apareció en S.XVII, dos fases que son primera, segunda llegó a diferntes paises